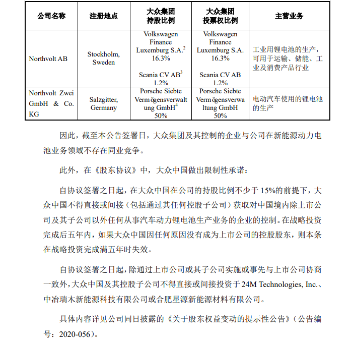
国轩高科股吧

国轩高科(002074)股吧_东方财富网股吧
图片尺寸699x682
国轩高科(002074)股吧_东方财富网股吧
图片尺寸1242x2688
国轩高科李缜截至质押2237万股_国轩高科(002074)聊吧_赢家聊吧【股吧
图片尺寸930x780
国轩高科曝与美国车企签订6年电池供货大单网友是特斯拉吗
图片尺寸574x782
国内锂电池第三大龙头企业国轩高科(002074,股吧)股份有限公司(下称
图片尺寸1080x1575
国轩高科股吧 长文 使用《赢家江恩软件》官方看图分析该股>>2021年
图片尺寸750x998
国轩高科筹谋易主大众业绩危机下或是实控人故布迷阵
图片尺寸650x427
生无可恋了)(我发现最近有人偷我的图去骗人,帖子就不往股吧里面发了
图片尺寸797x1107
国轩高科股吧股吧002074
图片尺寸1191x939
大众汽车正式控股国轩高科!_财富号评论(cfhpl)股吧_东方财富网股吧
图片尺寸640x351
【图】国轩高科_股票指标,股票公式,炒股软件,股票论坛,股票_股市实战
图片尺寸545x300
国轩高科股吧 长文 使用《赢家江恩软件》官方看图分析该股>>据了解
图片尺寸1080x436![1%[俏皮]_国轩高科(002074)股吧_东方财富网股吧](https://i.ecywang.com/upload/1/img1.baidu.com/it/u=57240893,187222078&fm=253&fmt=auto&app=138&f=JPEG?w=281&h=500)
1%[俏皮]_国轩高科(002074)股吧_东方财富网股吧
图片尺寸281x500
赢家聊吧【股吧】>国轩高科股吧>长文>使用《赢家江恩软件>官方看图
图片尺寸1076x672
国轩高科
图片尺寸1243x750
国轩高科股吧股吧002074
图片尺寸1191x1310![不,你就是要被收购,必须被收购[大笑][大笑]_国轩高科(002074)股吧](https://i.ecywang.com/upload/1/img1.baidu.com/it/u=2505304922,958981867&fm=253&fmt=auto&app=138&f=JPEG?w=668&h=500)
不,你就是要被收购,必须被收购[大笑][大笑]_国轩高科(002074)股吧
图片尺寸3069x2298
国轩高科(002074)股吧_东方财富网股吧
图片尺寸416x500
锂电池概念股涨幅排行榜,今日*st保力,国轩高科涨幅居前
图片尺寸726x450
分享=macd就是主力控盘指标,_国轩高科(002074)股吧_东方财富网股吧
图片尺寸856x665