图片加批注箭头

《海底两万里》(一)十一,十二章批注
图片尺寸960x1280
在excel中,快速给文字添加图片批注的方法
图片尺寸557x556
3.第三步,如图所示,请大家选择箭头所指的 "批注"按钮.
图片尺寸500x343
优秀作文批注——《故乡的端午》 传统节日是百写不倦的话题, 传统
图片尺寸960x1280
托物言志优秀作文批注 托物言志作文,"物"选的好,就胜利了一半,来瞧瞧
图片尺寸960x1280
语文素材摘抄 批注 好久没有来啦语文摘抄 93时间,每天得到的都是二
图片尺寸960x1280
《红岩》阅读批注 《红岩》阅读批注 第十五章
图片尺寸960x1280
《海底两万里》(一)五,六章批注
图片尺寸960x1280
朝花夕拾 《无常》批注 无常,本是阴间专事勾魂摄魄的使者,可鲁迅先生
图片尺寸960x1280
"父爱如山"主题优秀作文批注 文章优点 (1)结构设计精巧 "咔嗒"声为
图片尺寸960x1280
优秀文段摘抄77批注 更新一下
图片尺寸960x1280
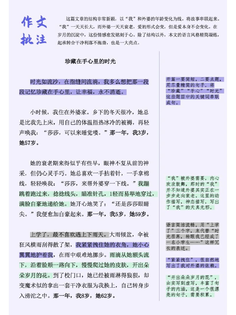
优秀范文批注——《珍藏在手心里的时光》 我在长大,而你在衰老, 青春
图片尺寸960x1280
旁批加批注,摘抄中考作文
图片尺寸960x1280
批注组件
图片尺寸1540x938
如何在pdf文档中选择插入箭头形状批注功能呢?
图片尺寸500x333
优秀范文批注——《珍藏在手心里的时光》 我在长大,而你在衰老, 青春
图片尺寸960x1280
好句段摘抄 批注 好句段摘抄来了 还有批注哦 我在朦胧中,眼前展开
图片尺寸960x1280
优秀作文批注——《故乡的端午》 传统节日是百写不倦的话题, 传统
图片尺寸960x1280
《红岩》读书笔记 《红岩》读书笔记书上批注第一章 以后有机会会写
图片尺寸964x1280
4,将鼠标移至批注文本框的边缘,待显示为"十字箭头"后,按住鼠标左键
图片尺寸534x352