图纸下沉符号

电工图纸符号
图片尺寸486x689
机械图纸·每日一符:沉头孔符号 - 知乎
图片尺寸351x228
在工程图标注里面怎么 表示沉孔符号
图片尺寸626x318
初学必备建筑施工图常用符号及图例_手机搜狐网
图片尺寸568x716
止回阀在图纸上的符号
图片尺寸640x370
请问这三个检查井的表示符号分别是什么?
图片尺寸1151x576
水电图纸常见符号你知道几个?
图片尺寸1122x1994
建筑施工图常用符号(平面图纸符号)
图片尺寸640x878
建筑图纸符号代码
图片尺寸1443x1080
建筑图纸图案你看得懂吗?_图形_符号_尺寸
图片尺寸700x371
机械图纸上标注的符号表示什么意思?你知道吗?
图片尺寸687x1280
室内设计施工图图例【设计师进修课之图例符号使用】
图片尺寸700x625
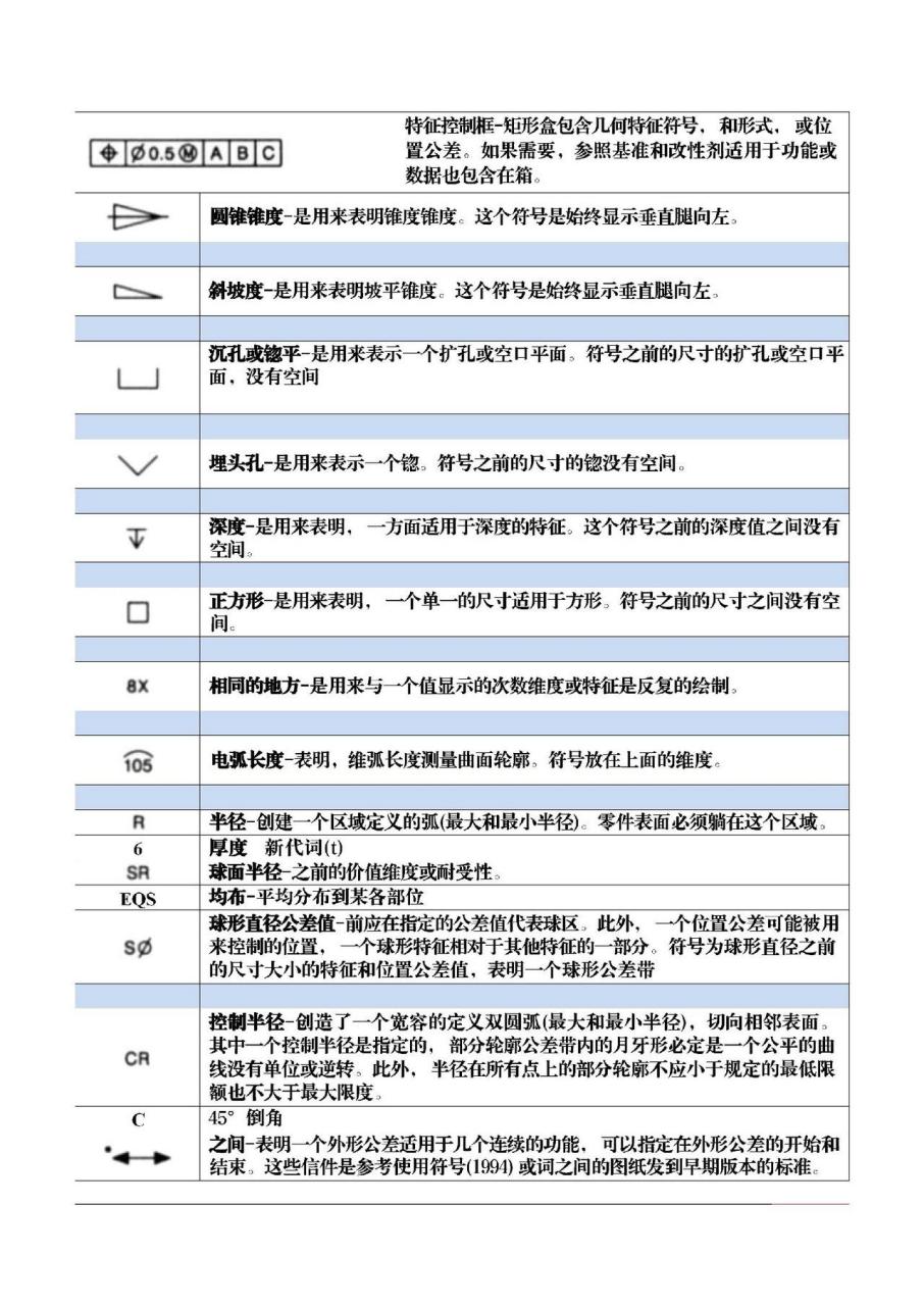
形位公差知识详解,看懂图纸,更要学会标注_测量_位置_符号
图片尺寸546x669
cad如何输入标注沉头符号
图片尺寸444x381
如何正确识别焊接图纸中的符号?
图片尺寸658x932
机械图纸中常见的符号含义.机械加工 数控加工
图片尺寸906x1280
水电图纸常见符号大全
图片尺寸720x1280
路基横断面图中的符号/路桥施工图纸怎么看/路桥施工教学/路桥施工零
图片尺寸1440x1080
【国标施工图符号,标注图例 符号图例】求精
图片尺寸3309x2339
教你看懂建筑图纸中的符号标识
图片尺寸1080x1439