圈层效应

简书养成的习惯
图片尺寸610x440
圈层效应理解消费主力95后的商业逻辑托马斯科洛
图片尺寸1080x1586
以法裂变关键要素四:"放大器"裂变的第四个关键要素就是利用圈层效应
图片尺寸1384x794
圈层效应
图片尺寸800x800
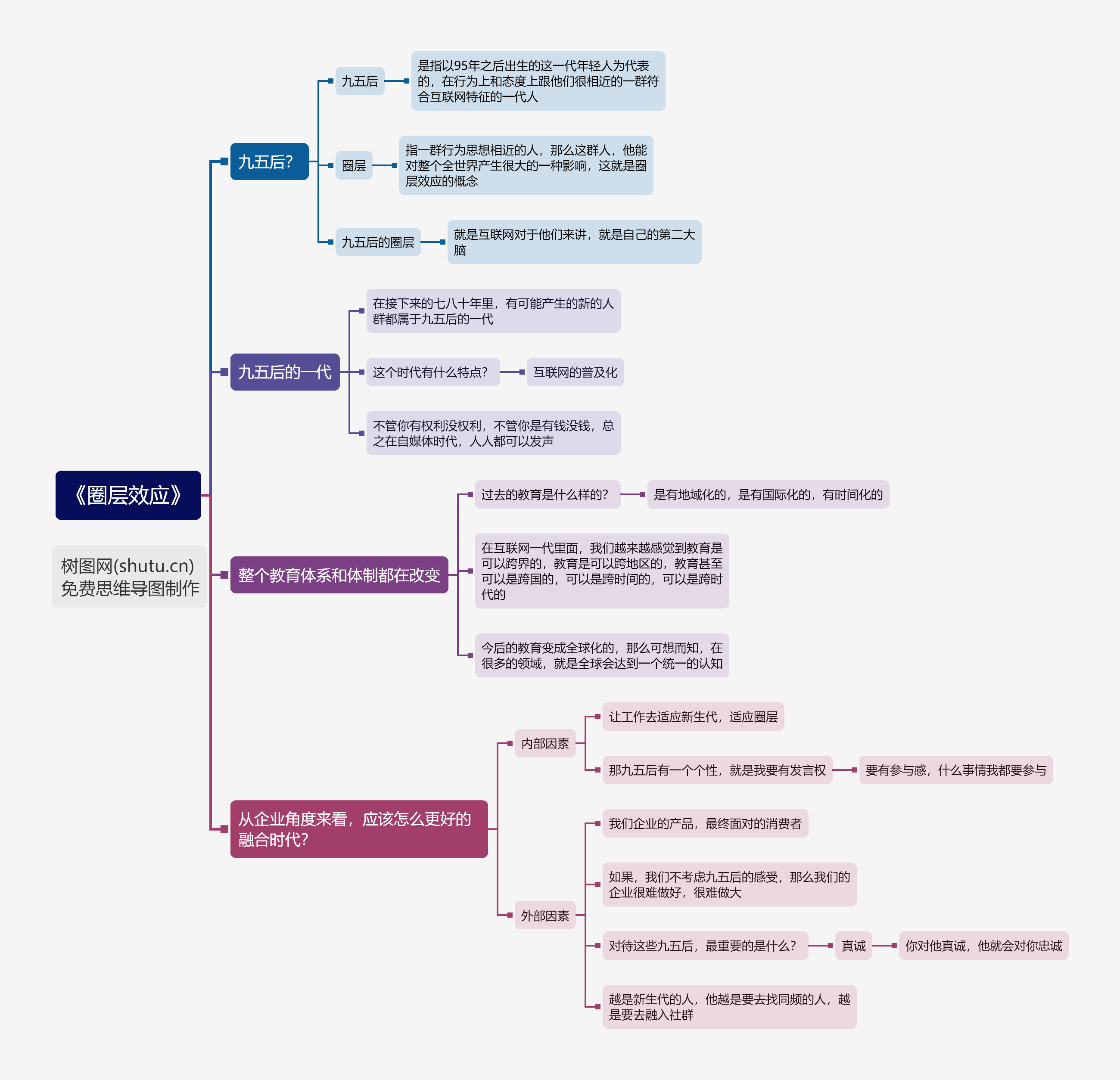
了解95后群体|《圈层效应》思维导图分享
图片尺寸2600x2508
看似微弱的用户个人圈层 在互联网放大效应下 一旦开始裂变,用户基数
图片尺寸640x386
"z世代"家装行业如何以智慧营销打穿"圈层效应",实现场景升级
图片尺寸1080x601
题材基础上,进一步分析能形成聚集,社交效应的圈层.
图片尺寸650x325
微信社交关系链的特征:"圈层效应".
图片尺寸707x717
小众我就是喜欢你看不惯我又拿我没办法的样子丨老苗撕营销
图片尺寸1080x771
"z世代"家装行业如何以智慧营销打穿"圈层效应",实现场景升级
图片尺寸1296x1186
由于技术的隐形化,导致以往的代际边界被瓦解,圈层之间的界线消融.
图片尺寸1080x984
圈层效应
图片尺寸800x800
圈层效应有多强大? 协同经济,资源共享
图片尺寸600x320
圈层效应 理解消费主力95后的商业逻辑 托马斯科洛波洛斯 著 得到李翔
图片尺寸800x800
圈层效应 托马斯科洛波洛斯著 理解消费主力 95后圈层的6大特点 商业
图片尺寸500x500
圈层效应:理解消费主力95后的商业逻辑
图片尺寸800x800
社群圈层的三个维度#社群圈层效应主要分为核心圈层,组织圈层,扩散
图片尺寸640x669
圈层经管中信书籍版图正版新华书店理论经济商业贸易经济理论
图片尺寸800x800
每日早读|托马斯·科洛波洛斯《圈层效应》
图片尺寸1080x1080