地线电路图

接地的由来和接地形式_大地_技术_电路
图片尺寸600x393
背景技术:1,地线是接地装置的简称,地线是在电力系统或电子设备中,接
图片尺寸2243x1684
供电系统电气图识读
图片尺寸655x458
汽车灯光电路控制图,求图中问题答案和解释
图片尺寸839x500
10kv配电线路单相接地故障有哪些应该如何解决-电子电路图,电子技术
图片尺寸1101x642
一种接地检测电路的制作方法
图片尺寸1000x670
发电机零线重复接地电路图.png
图片尺寸600x375
交流地信号地3,浮地与接地系统浮地,是将系统电路的各部分的地线浮置
图片尺寸964x664
一,接地类型
图片尺寸527x311
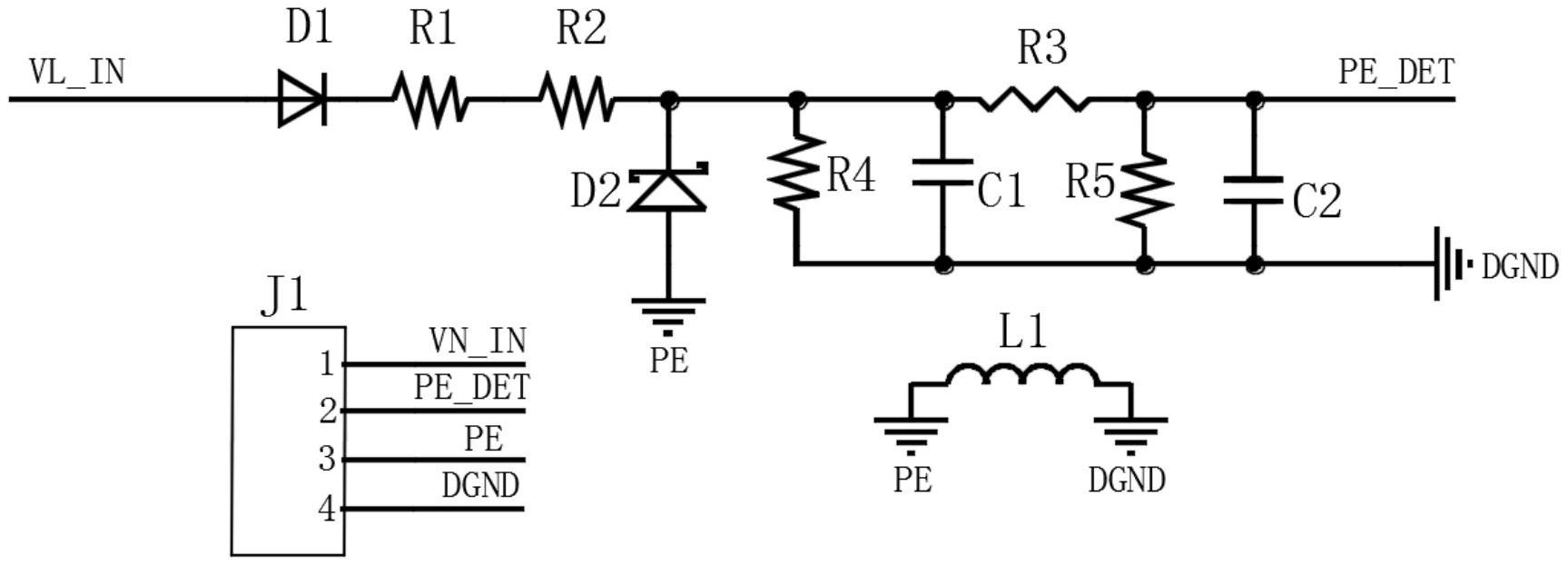
端,稳压二极管d2的输出端,电压检测芯片j1的pe端和熔断器l1均连接地线
图片尺寸1727x623
p沟道 -60v 50p06 mos 如何做电源正极关断控制 和n沟道mos管开关电路
图片尺寸1260x827
一种接地保护电路的制作方法
图片尺寸950x807
所有通向显示电路或从电路引出的导线,均应采用屏蔽电缆.
图片尺寸524x343
供电系统电气图识读
图片尺寸700x519
一,电路的基本原理:电流回路
图片尺寸1384x500
b10kv线路单相接地后
图片尺寸525x506
单相交流接地实时检测电路及其检测方法与流程
图片尺寸1000x359
头条创作挑战赛 在头条看见彼此 我要上微头条
图片尺寸1585x1280
10kv供配电系统常用的三种接地方式详解
图片尺寸1362x1078
路灯带电原因及解决方案(经验总结),做电气设计的都来看看吧!
图片尺寸888x566