场效应管开关电路图

举个例子: 做一个场效应管的的开关电路,控制25w 24v的电磁铁 ,电
图片尺寸600x327
用场效应管制作触摸开关有电路图
图片尺寸2048x1421
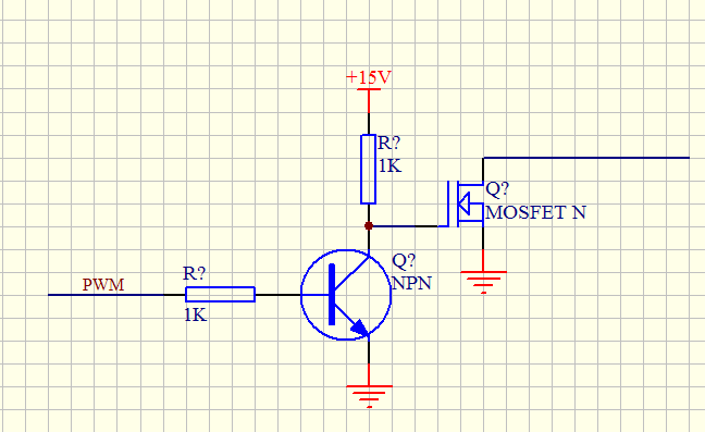
头条问答 - 为什么有些mos管要用三极管驱动,单片机io不能直接驱动吗?
图片尺寸648x397
这个场效应管做开关的电路可行吗
图片尺寸529x566
场效应管开关电路
图片尺寸1032x699
开关- 热门商品专区
图片尺寸808x439
场效应管的共源极放大电路 udd=20v r1 c1 g rg ui r2 1m 50k s rs
图片尺寸1080x810
大家好,我这是mos管加三极管开关电路,不知道什么原因导致输出电压降
图片尺寸520x519
三极管驱动mos管的开关电路
图片尺寸533x376
图7-1-6 单场效应管开关电路图
图片尺寸630x407
的开关管(图中g12管),但是都知道mos管同三极管相比,mos它有电容效应
图片尺寸3264x2448
三极管场效应管组合电路,望大神指教
图片尺寸883x548
电路设计场效应管开关电源启动电路图kiamos管
图片尺寸420x352
直流控制场效应晶体管开关_控制电路-114ic电子网
图片尺寸718x316
这是用在一个电炉子上的电路,负载是纯阻性的,场效应管只是个开关
图片尺寸464x422
谢谢 2 2012-04-11 场效应管开关电路
图片尺寸786x517
怎么使用n沟道增强型场效应管开断电路
图片尺寸996x667
场效应管典型开关线路分析
图片尺寸1298x554
用场效应管作输出的功放电路
图片尺寸742x453
各位电子爱好者帮忙看下这个mos管开关电路图中的uab,ucd满后满足图中
图片尺寸1023x577