均值图

求教各位大神均值图超出控制限r图正常此工序需要调整吗
图片尺寸576x384
样本均值的抽样分布
图片尺寸2067x1092
说明:均值图用于显示样本间的波动,观察和分析数据分布的均值变化,即
图片尺寸847x668
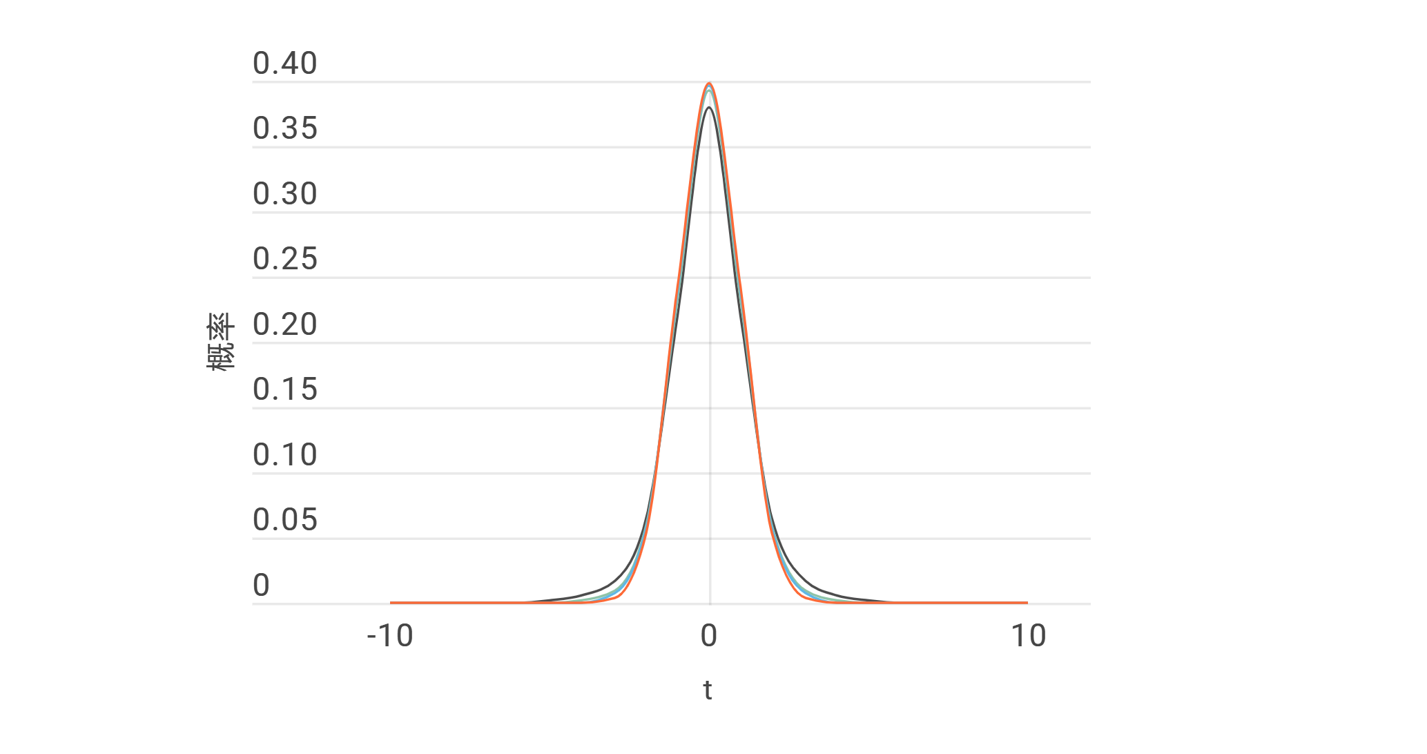
均值μ = 0,δ^2 = 1的正太分布曲线图:importnumpyasnpimportmatplot
图片尺寸513x382
为什么学霸父母,生出的孩子大多都是"学渣"?这叫均值回归
图片尺寸640x442
数已知(例如在样本数量足够多时),则应该用正态分布来估计总体均值
图片尺寸539x380
样本均值
图片尺寸268x201
均值图
图片尺寸602x482
平均,均值,平均数,平均值,average,mean等这些都是我们最常用到的统计
图片尺寸638x441
barplot(apply(x,1,mean),las=3)#按列做均值图条形barplot(apply(x,2
图片尺寸1144x692
人工智能深度学习43输入预处理规范化normalization标准
图片尺寸481x363
ppt
图片尺寸1080x810
均值和标准差
图片尺寸899x569
心理咨询师三级_各种量表使用详解ppt
图片尺寸1080x810
统计学_uniform distribution均匀分布
图片尺寸1154x1125
3向方差均值图
图片尺寸1620x1657
均值滤波
图片尺寸711x268
图1 研究生创新能力特征各因子均值变化曲线
图片尺寸500x200
均值极差图控制上下限_spc之i-mr控制图
图片尺寸720x620
如何用python绘制均值图? - 问答 - 腾讯云开发者社区-腾讯云
图片尺寸881x586