基金长期持有

盘点适合长期持有的四只基金
图片尺寸1080x1592
其他基金长期持有也会效果更好吗?
图片尺寸1080x495
基金"投资攻略"之长期持有
图片尺寸7437x4942
数据告诉你基金值得长期持有
图片尺寸1080x677
都说基金要长期持有那多久算长期
图片尺寸769x651
基金"投资攻略"之长期持有-基金频道-和讯网
图片尺寸7437x3233
十张图告诉你,为什么基金要长期持有
图片尺寸953x713
基金b适合长期持有吗
图片尺寸768x510
基金长期持有会不会亏损
图片尺寸1080x492
什么样的基金适合长期持 基金小白进阶篇三:长期持有,选对"金龟婿"
图片尺寸958x1280
基金适合长期持有,这个长期是多长?
图片尺寸1080x586
股票型基金适合长期持有吗?
图片尺寸1200x800
社保基金长期持有华侨城a和华润三九,持股市值均超亿元 社保基金持仓
图片尺寸1137x682
基金中欧医药健康长期持有
图片尺寸1080x1439
基金长期持有有什么价值
图片尺寸461x314
都说买基金要长期持有,只要你不卖就不是亏,这只基金我买了两年多了
图片尺寸764x1280
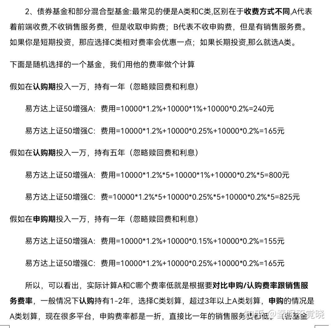
基金c类不是不要手续费吗为什么不适合长期持有
图片尺寸1080x1063
吐血整理可以长期持有的22只基金
图片尺寸1080x1304
都说基金要长期持有,那多久算长期?
图片尺寸769x651
纯债基金可以长期持有吗纯债基金的风险远比你想象得大
图片尺寸660x913