增值税公式

2021各种税计算公式大全!
图片尺寸1440x1920
各种税的计算公式 一,增值税 1,应纳税额=销项税额—进项税 销项税额=
图片尺寸496x702
最新增值税,企业所得税计算公式一览表,收藏
图片尺寸502x659
所有税种计算公式
图片尺寸1080x1440
全了,超详细的18个税种计算公式全解,掌握这些,纳税申报不在 - 抖音
图片尺寸1080x1442
上面两幅图是增值税基本原理的示意图,第一幅是产品进入最终消费环节
图片尺寸1080x302
超详细18个税种计算公式全解,掌握这些,纳税申报不再怕
图片尺寸557x785
增值税怎么计算
图片尺寸595x841
税种的计算公式有:16615增值税26615企业所得税36615个人
图片尺寸1080x1443
实用71会计常用的九大税种计算公式大全
图片尺寸1080x1439
超全整理160个税法税种计算公式
图片尺寸1080x1439
各大税种计算公式73
图片尺寸1080x1320
增值税大白话,做生意的9个基本公式.#抖音图文来了 #专业 - 抖音
图片尺寸1242x1660
增值税附加税印花税企业所得税计算公式
图片尺寸1080x1439
刚需各税种的计算公式7373
图片尺寸1080x1439
六大税种的计算公式你知道嘛71
图片尺寸1080x1439
各种税的计算公式
图片尺寸920x1302
增值税税负计算公式#会计 #财务 #会计实操
图片尺寸1080x1439
税种计算公式6073
图片尺寸695x684
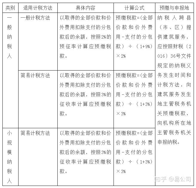
如何理解"跨县(市,区)提供建筑服务"增值税预缴政策? - 知乎
图片尺寸656x629