增量思维

什么叫做增量思维
图片尺寸640x358
学会自上而下的表达
图片尺寸2814x4002
30分钟精读《增长思维》
图片尺寸708x676
如何提高我们的思维能力?
图片尺寸1146x1528
商业思维当企业营商环境从增量市场进入存量市场,每个企业经营者都
图片尺寸1015x310
锦囊疫情之后营销如何增量30个思维方法ppt
图片尺寸1080x608
预售 采铜 精进思维:让每一次思考都能跃出框架的人生增量心法 高宝
图片尺寸996x1401
爱因斯坦说:"我们不能用制造问题时的同一水平思维来解决问题.
图片尺寸1445x798
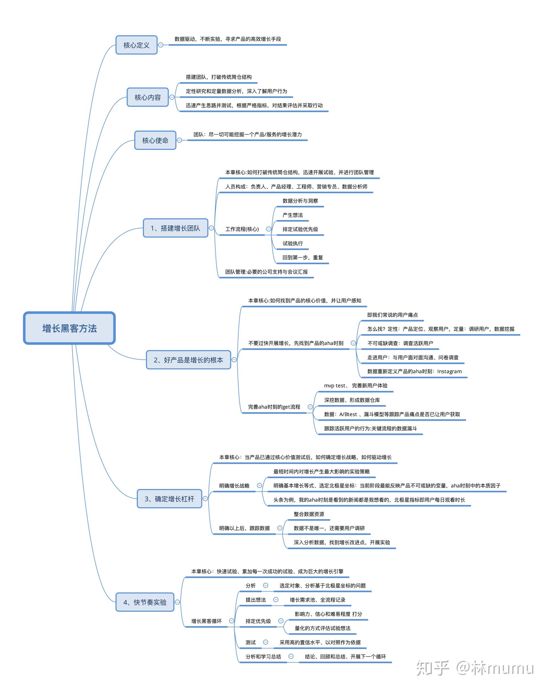
增长黑客思维导图
图片尺寸1920x2419
用生意思维陪伴客户成长
图片尺寸640x536
学习思维模型学习28升维思维模型
图片尺寸1067x844
颠覆和赋能,增量思维和存量思维
图片尺寸720x405
《增长思维》:以用户留存实现增长
图片尺寸600x600![强者和弱者的不同思维[走你],看明白,境界提升! #人生格局](https://i.ecywang.com/upload/1/img2.baidu.com/it/u=1896650212,2709478587&fm=253&fmt=auto&app=120&f=JPEG?w=800&h=911)
强者和弱者的不同思维[走你],看明白,境界提升! #人生格局
图片尺寸1124x1280
为什么要先水平思考再进行垂直思考
图片尺寸4032x2872
如何识别高段位产品经理
图片尺寸1558x962
联盟思维即是抱团思维,在现有市场的基础上做增量
图片尺寸1080x828
增长黑客思维导图用户增长
图片尺寸2827x4075
存量时代如何以用户思维构建增长飞轮亿万笔记
图片尺寸1000x563
"思"所需要的具备的能力,是增量思维,用户思维和商业思维.
图片尺寸1023x833