声控延时电路

🎤声控延时灯diy教程💡
图片尺寸1201x832
实用电路原理与应用
图片尺寸2873x1796
声光控延时开关的电路原理图
图片尺寸2000x2000
multisim仿真走廊声光控延时灯电路数电
图片尺寸1601x901
声光双控延时节能灯电路
图片尺寸1240x1753
基于multisim声光控延时灯电路的设计
图片尺寸1224x916
声光控制的延时灯电路讲解,楼道灯,路灯天黑有人走过亮,proteus仿真
图片尺寸1918x1028
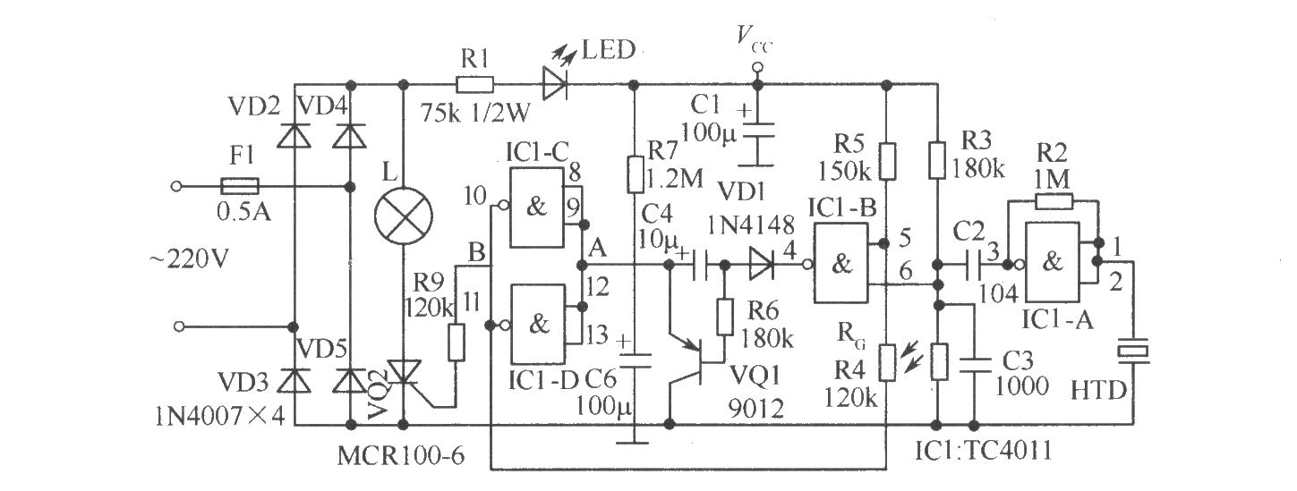
cd4011声光控延时开关的电路
图片尺寸1115x548
求解释声控延时电路的运作流程?
图片尺寸819x508
白炽灯声,光双控延时电路
图片尺寸2596x1280
ne555芯片声控延时电路proteus仿真图
图片尺寸825x415
声光控延时开关
图片尺寸1449x549
基于multisim声光控延时灯电路的设计
图片尺寸1241x915
声控控制电路原理图
图片尺寸527x412
求大佬指导声光控延时灯电路的电源电路错误
图片尺寸1001x587
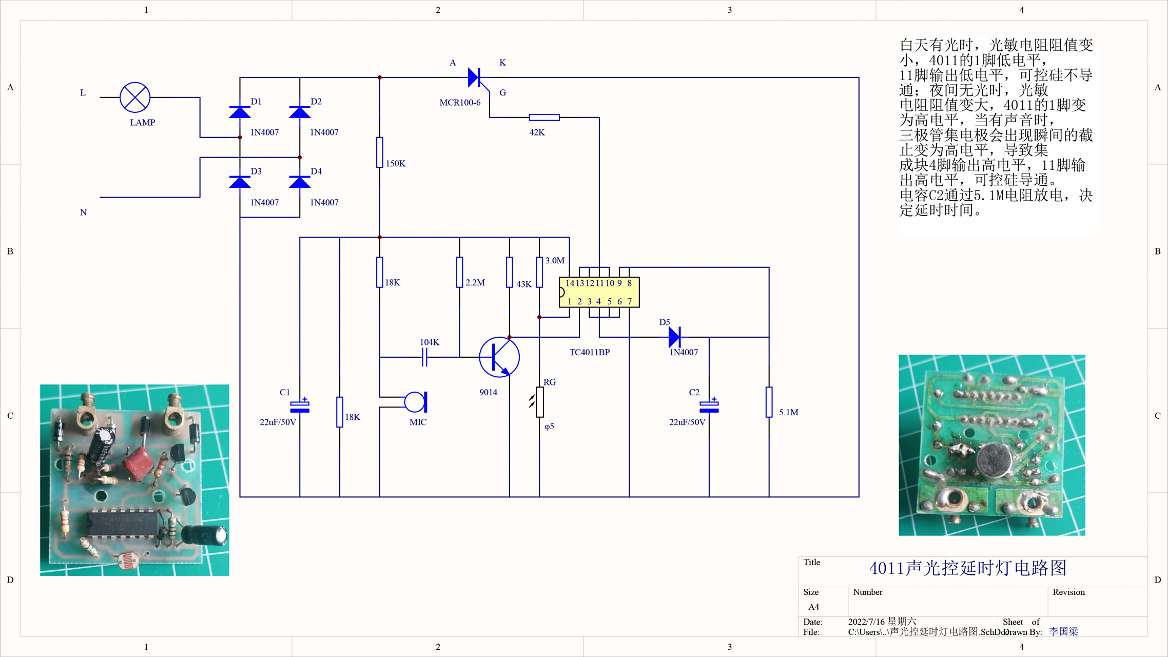
根据实物绘制的4011声光控延时灯电路图#生活百科
图片尺寸2276x1280
有趣的声控延时灯电路
图片尺寸936x418
用555制作一个声控延时开关电路, 电源要用电池,希望能给出详细的资料
图片尺寸490x290
用555组成的触摸,声控双功能延时灯电路
图片尺寸1024x580
基于单片机的声光控延时灯
图片尺寸1771x1754