夏睿涵彭鹏简介

抖音@xiaruihan,粉丝200w ,本名夏睿涵,2001年出生在衢州,职业是平面
图片尺寸1080x607
岳阳日报全媒体讯(记者 方璐 通讯员 夏凡)4月15日,由湖南一拍即合
图片尺寸850x567
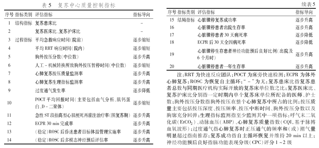
复苏中心建设与管理急诊专家共识
图片尺寸752x849
复苏中心建设与管理急诊专家共识
图片尺寸1080x501
复苏中心建设与管理急诊专家共识
图片尺寸756x521
教研活动| 以课促研共成长(9)
图片尺寸1080x809
教研活动| 以课促研共成长(9)
图片尺寸1080x810
复苏中心建设与管理急诊专家共识
图片尺寸741x626
教研活动| 以课促研共成长(9)
图片尺寸1080x729
教研活动| 以课促研共成长(9)
图片尺寸1080x713
不信来看小莔真的请来了不少商院里最会表演才艺的仔
图片尺寸1080x810
复苏中心建设与管理急诊专家共识
图片尺寸807x753
教研活动| 以课促研共成长(9)
图片尺寸1080x810
薄款冰丝短袖2024夏法式新款开衫时尚显瘦泡泡袖小香风上衣女
图片尺寸799x1066
十多人救下一条命,就在武汉街头
图片尺寸500x376
(更新)朋友生日给她做了张图 不知道该送什么 来帮我支支招吧!
图片尺寸1080x1080
夏睿涵宝贝六周岁生日快乐
图片尺寸2000x2667
二(7)班王艺谚二(7)班费歆壹二(7)班戴昕妤二(6)班王星尧二(6)班顾夏
图片尺寸1080x1441
彭鹏
图片尺寸2142x2142
夏睿涵宝贝六周岁生日快乐
图片尺寸2000x2667