外包思维

管理的逻辑:"一切皆生意",运用"外包思维"建立"生意模式"
图片尺寸557x317
外包思维.doc
图片尺寸993x1404
你的业务可以不外包,但是你的员工不可以没有外包思维!
图片尺寸640x276
马永强老师:做结果的方法之外包思维
图片尺寸640x480
任征——职业化思维:外包思维
图片尺寸448x252
外包思维|商业交换|契约精神|商业人格|企业文化落地_网易视频
图片尺寸668x375
结果思维ppt
图片尺寸1080x810
3,外包思维:解决职场角色认知问题,员工和企业的本质关系是交换,外包
图片尺寸654x206
增长研习社, 一切皆生意:用"外包思维"管理企业
图片尺寸670x368
时尚又实用的智能家电,带你打开新世界的大门|日本·好物
图片尺寸700x302
老板为啥肯多花钱找外包,不肯给员工涨薪?明白三点你也会这样做
图片尺寸668x488
你的业务可以不外包但是你的员工不可以没有外包思维
图片尺寸1080x810
用外包思维打造执行团队,速度第一,完美第二
图片尺寸1060x595
4,优秀的沟通力,团队合作协调能力强;3,逻辑思维能力max,善于深度思考
图片尺寸1185x661
职场人不懂外包思维,多努力都是无用功,工作只能自己干到死
图片尺寸1200x800
软件外包的形式和流程
图片尺寸1096x740
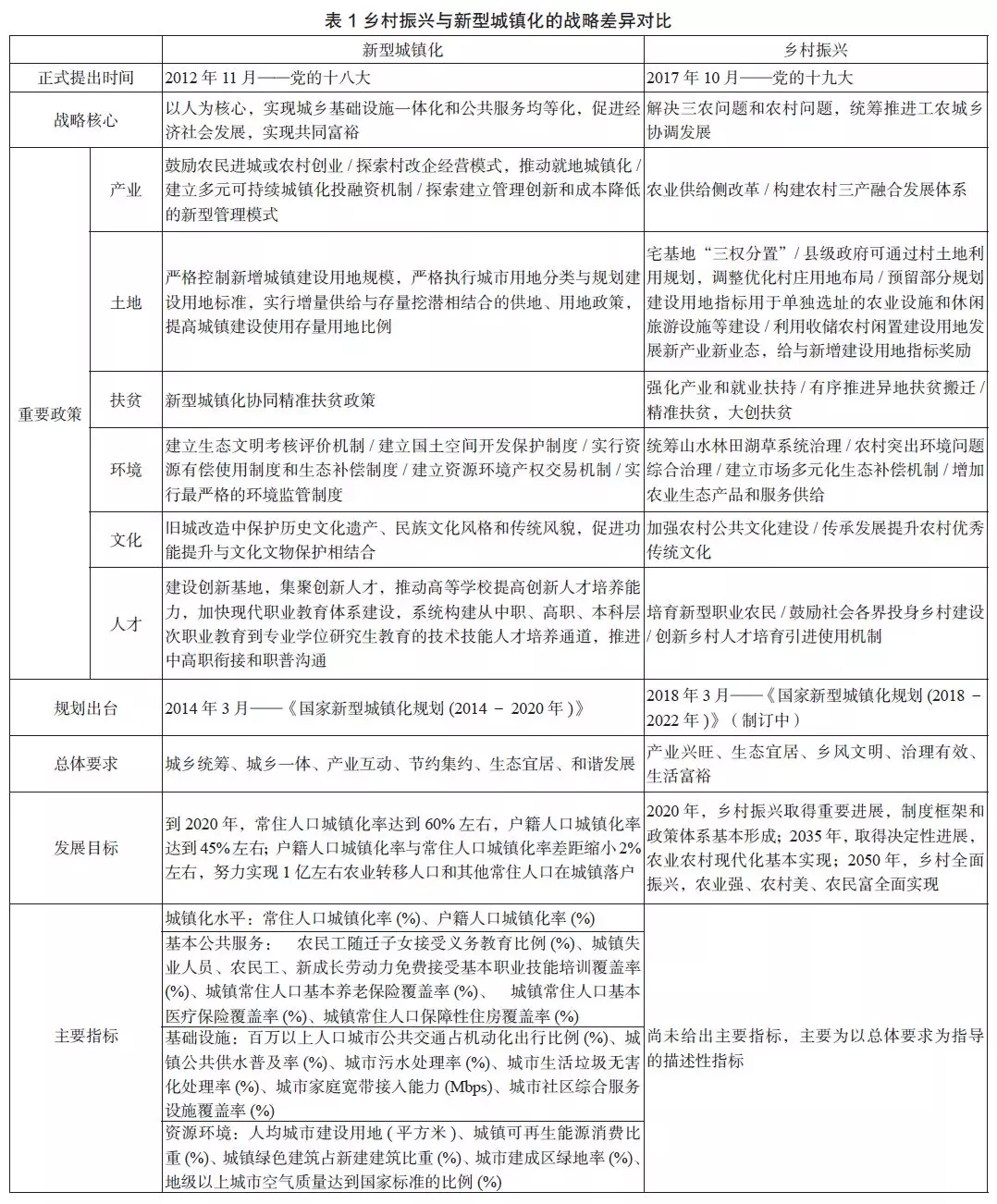
"乡村振兴"战略和"新型城镇化"战略的内涵差异在哪里?
图片尺寸1078x1302
的最好机遇——投资要赚得最大的净回报——是找到人们最自然的思维
图片尺寸900x600
【总裁营销沙龙】带你看透营销终极思维导图
图片尺寸917x430
马永强老师:做结果的方法之外包思维
图片尺寸630x386