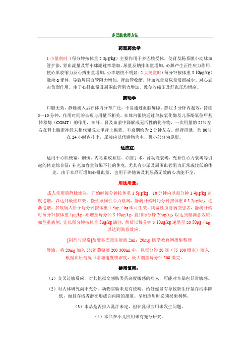
多巴胺剂量

盐酸多巴胺的用法用量
图片尺寸500x798
多巴胺使用及剂量
图片尺寸920x1303
多巴胺使用及剂量
图片尺寸920x1303
泵注:多巴胺300mg 0.
图片尺寸865x483
多巴胺使用及剂量
图片尺寸920x1303
关于盐酸多巴胺注射液至少要掌握这5点
图片尺寸650x1031
多巴胺使用及剂量
图片尺寸920x1303
多巴胺使用及剂量
图片尺寸920x1303
多巴胺注射液的用法用量_休克_心功能_心脏
图片尺寸1050x439
多巴胺三种剂量的用法 - 百度文库
图片尺寸496x702
多巴胺应如何使用?剂量如何把握?
图片尺寸496x702
治疗失眠临床如何选?
图片尺寸1080x1403![78常用药物输注计算标准78166多巴胺[向右r]微泵药物浓度配制](https://i.ecywang.com/upload/1/img0.baidu.com/it/u=663794912,911638315&fm=253&fmt=auto&app=138&f=JPEG?w=500&h=666)
78常用药物输注计算标准78166多巴胺[向右r]微泵药物浓度配制
图片尺寸1080x1439
表3 急性心衰常用的正性肌力药物,血管收缩药物及其剂量除此之外,静脉
图片尺寸615x955
多巴胺三种剂量的用法 - 百度文库
图片尺寸496x702
多巴胺使用及剂量
图片尺寸920x1302
多巴胺使用及剂量
图片尺寸920x1302
多巴胺使用及剂量
图片尺寸920x1303
多巴胺三种剂量的用法 - 百度文库
图片尺寸496x702
多巴胺使用及剂量
图片尺寸920x1303