多线程工作

认为自己在多任务操作?
图片尺寸640x465
实际项目中java多线程模型的总结整理
图片尺寸1504x765
redis60多线程探秘之一
图片尺寸959x465
java多线程之runable与thread
图片尺寸715x468
java多线程
图片尺寸1262x902
多线程实现原理(以ios为例)
图片尺寸1578x592
多线程
图片尺寸1784x1150
java多线程01
图片尺寸910x600
多线程并发编程总结(二)
图片尺寸1532x1072
java多线程五线程池
图片尺寸1525x601
作业11-多线程
图片尺寸801x408
java多线程java内存模型
图片尺寸686x398
怎么理解分布式,高并发,多线程?
图片尺寸1080x556
学习多线程你应该知道这些
图片尺寸1142x399
多线程六
图片尺寸611x423
面试官你觉得用了多线程可能会出现什么问题
图片尺寸796x914
java多线程
图片尺寸1027x372
多线程
图片尺寸2184x1218
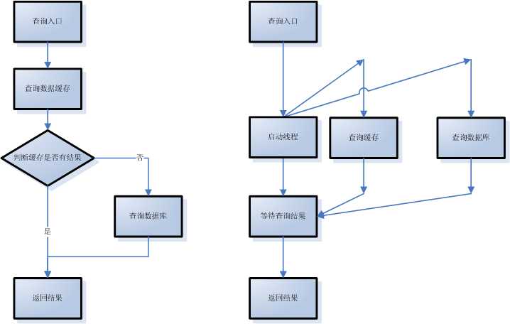
缓存数据
图片尺寸718x456
多线程
图片尺寸1920x1080