多重趋避冲突

多重趋避冲突(心理学术语之一)_尚可名片
图片尺寸335x500
多重趋避冲突
图片尺寸800x320
多重趋避冲突
图片尺寸624x739
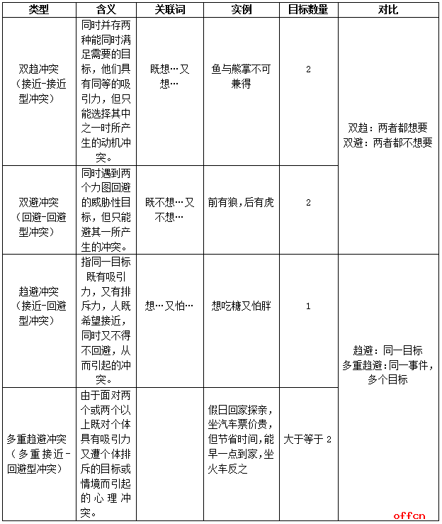
点津心理 趋避,双避,双趋及多重趋避式冲突 双趋冲突指两种或两种以上
图片尺寸569x800
双避冲突4.趋避冲突5.多重趋避冲突简答题:良好意志品质的培
图片尺寸1080x1440
俄乌冲突是一个涉及多重矛盾的复杂问题,反抗美西方霸权毫无疑问是
图片尺寸550x550
趋避式冲突d.多重趋避冲突「答案」:c「解析」:本题考查动机冲 .
图片尺寸866x440
思鸿网校教资难点突破:双驱冲突vs趋避冲突
图片尺寸588x267
【教基易错】动机冲突(趋避冲突/双趋冲突/双避冲突/多重)
图片尺寸560x280
帮助大家进行了表格汇总,帮助大家更好的梳理,表格如下:多重趋避冲突
图片尺寸485x261
补给包瞬间掉落 快来抢夺题干例子描述的是多重趋避冲突而非趋避冲突
图片尺寸1157x1403
双避冲突 c.趋避
图片尺寸1080x473
87双避冲突,双趋冲突,趋避冲突,多重趋避 7115情绪状态分为
图片尺寸1080x1438
趋避冲突,双避冲突,双趋冲突
图片尺寸920x1302
心理学:意志 意志力,双趋冲突,双避冲突,趋避冲突,多重趋避冲突 自觉
图片尺寸1440x1920
趋避冲突是指对同一目的兼具好恶的矛盾心理.
图片尺寸1080x530
教育心理学动机冲突
图片尺寸543x397
双趋冲突 2. 双避冲突 3. 单一趋避冲突 4. 多重趋避冲突
图片尺寸1080x810
图片
图片尺寸641x1335
趋避式冲突 想获得一个目标,它对自己既有利又有 弊时所遇到的矛盾
图片尺寸1080x810