头孢呋辛皮试

今天,我们就来聊聊头孢皮试阳性的判断标准,让你对这个问题更加了解
图片尺寸750x1000
头孢呋辛钠皮试过敏
图片尺寸1200x1599
做皮试头孢过敏 感冒了能口服头孢吗
图片尺寸1560x1521
头孢皮试多久重做一次,你知道吗?
图片尺寸960x1280
袋装头孢,怎么配皮试液?
图片尺寸1063x1157
今天老师让我来分享一下如何配置头孢呋辛钠的皮试液
图片尺寸1914x2529
头孢皮试有淡淡红晕图片
图片尺寸750x500
30岁第一次知道皮试过敏的样子 扁桃体化脓,头孢皮试
图片尺寸1280x1706
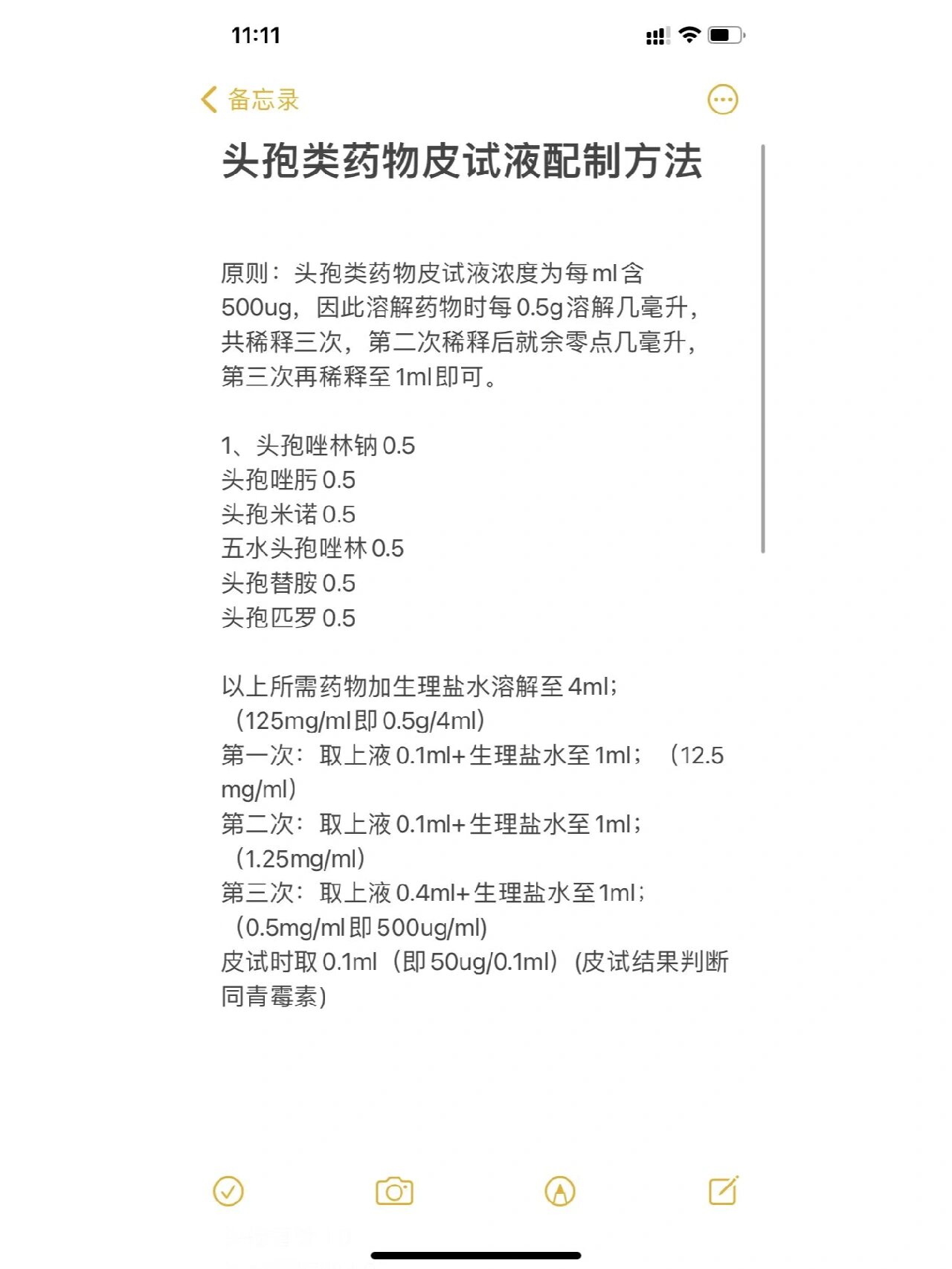
头孢类药物皮试液配制方法
图片尺寸1280x1706
头孢皮试不正常的图片
图片尺寸1600x1066
你们头孢皮试不?最近有点乱,有的做,有的不开,医院也没规定
图片尺寸4000x3000
💉头孢皮试液配置全攻略💉
图片尺寸1212x1550
皮试到底疼不疼?
图片尺寸1920x2560
小时候做皮试和扎屁股都是这样
图片尺寸2160x2880
今天老师让我来分享一下如何配置头孢呋辛钠的皮试液
图片尺寸1080x1918
患者皮试结果这样,用不?
图片尺寸1280x1707
头孢皮试
图片尺寸690x2143
这种ppd第二天正常吗
图片尺寸1080x1440
没有做皮试发生过敏医院要承担责任吗
图片尺寸640x427
头孢皮试是否过敏问题
图片尺寸424x450