头孢抗菌谱

一表掌握:头孢菌素抗菌谱
图片尺寸640x471
头孢菌素类分类及抗菌谱 表1-3头孢菌素分类及抗菌谱
图片尺寸600x552
2,抗菌谱
图片尺寸916x883
这么全的抗菌谱总结,我给满分!
图片尺寸1280x1826
头孢类药物抗菌谱我们可以看到,确实一代头孢对于格兰阳性菌作用比二
图片尺寸1000x594
五代头孢区别汇总千万别用错了
图片尺寸640x294
五代头孢菌素的抗菌谱和抗菌强度
图片尺寸731x588
五代头孢代表药物(点击查看大图)五代头孢菌素抗菌谱
图片尺寸997x417
三,抗菌谱头孢曲松不得与含钙溶液混合或同时使用.
图片尺寸838x1189
2.抗菌谱
图片尺寸688x381
表2:五代头孢菌素的抗菌谱,酶稳定性及肾毒性对比表1:五代头孢菌素的
图片尺寸579x325
二, 五代头孢的抗菌谱
图片尺寸554x365
表2:五代头孢菌素的抗菌谱,酶稳定性及肾毒性对比
图片尺寸656x366
头孢噻肟是第三代头孢菌素,头孢菌素各代的特点回忆一下吧:发音:saì
图片尺寸1080x516![表1 四种头孢菌素的抗菌活性[1]第三代头孢菌素的抗菌谱广,部分药物对](https://i.ecywang.com/upload/1/img1.baidu.com/it/u=641293102,2694693204&fm=253&fmt=auto&app=120&f=JPEG?w=500&h=697)
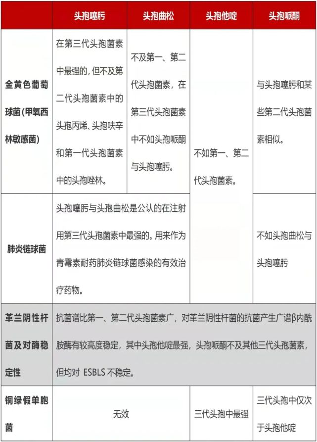
表1 四种头孢菌素的抗菌活性[1]第三代头孢菌素的抗菌谱广,部分药物对
图片尺寸641x893
头孢拉定 6g qd,患者治疗一周后休克死亡!
图片尺寸641x492
抗菌谱:对革兰氏阳性菌 (葡萄球菌及链球菌),革兰氏阴性菌(肠杆菌属
图片尺寸629x386
从上图抗菌谱来看,二代头孢(头孢呋辛),三代头孢(头孢克肟)和阿奇霉素
图片尺寸800x334
关于5代头孢菌素之间的区别你至少需要知道这六点
图片尺寸927x633
常用抗菌药物的抗菌谱及抗菌活性比较(2023)| 重要图表
图片尺寸754x1540