奥拉帕尼适应症

适应症:中国 vs 美国若两者同时障碍,则可能促进细胞的凋亡,这即是
图片尺寸1080x667
齐鲁(齐帕尼)国内首个奥拉帕利仿制药开售,晚期前列腺
图片尺寸802x587
阿斯利康的lynparza(奥拉帕尼)率先获得fda的加速批准,用于治疗具有
图片尺寸1044x1437
奥拉帕尼又叫奥拉帕利,获批的适应症还是比较多的,比如卵巢癌,乳腺癌
图片尺寸959x1280
奥拉帕尼适应症与用途是什么?
图片尺寸800x1280
国内4款parp抑制剂医保前后价格大比拼及联合用药方式一览
图片尺寸1792x2048
阿斯利康的lynparza(奥拉帕尼)率先获得fda的加速批准,用于治疗具有
图片尺寸1041x712
阿斯利康的lynparza(奥拉帕尼)率先获得fda的加速批准,用于治疗具有
图片尺寸1046x1644
pk:奥拉帕利增速放缓,氟唑帕利等初露头角|阿斯利康|适应症_网易订阅
图片尺寸660x704
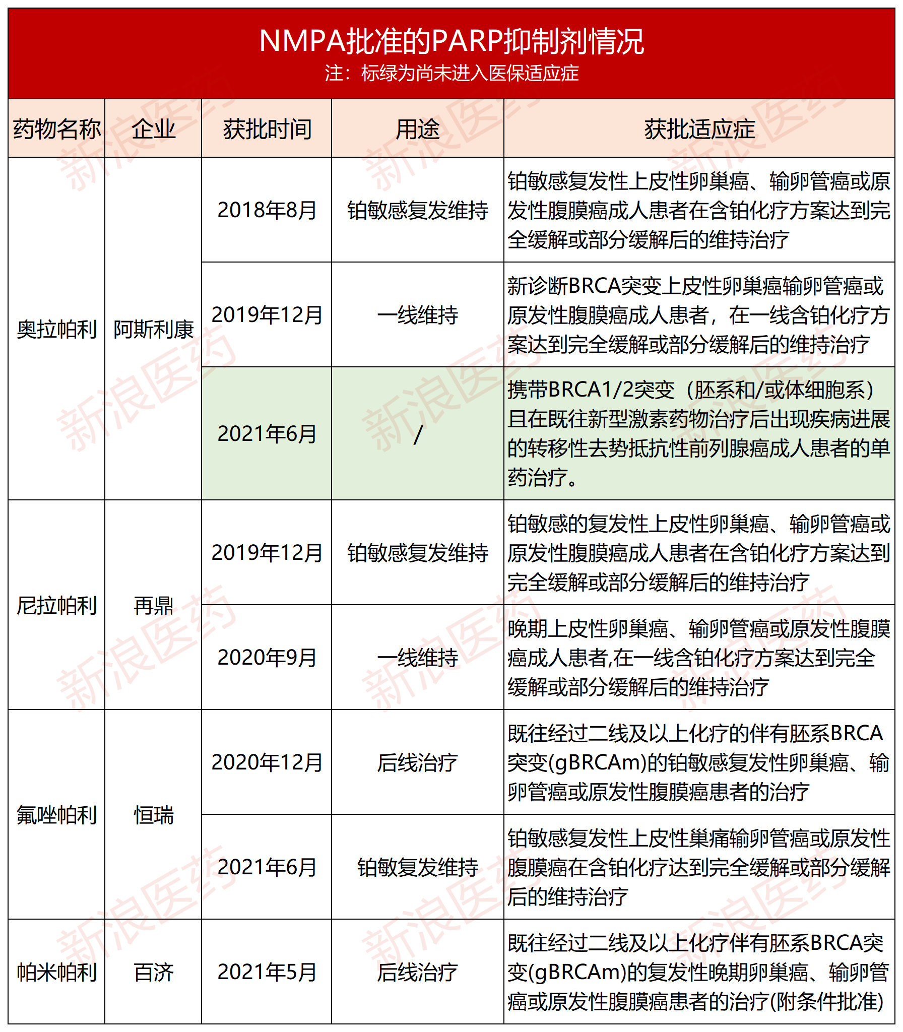
它们获批的适应症略有不同,具体见下表1,建议根据患者临床情况选择
图片尺寸1080x618
阿斯利康的lynparza(奥拉帕尼)率先获得fda的加速批准,用于治疗具有
图片尺寸1080x536
抗癌新家族: parp抑制剂, 力克癌王, 冉冉升起的"
图片尺寸1080x857
阿贝西利,帕妥珠单抗,曲妥珠单抗,吡咯替尼,依维莫司,奥拉帕尼 br>
图片尺寸1242x1660
奥拉帕利适用在有害的或被怀疑有害的生殖系突变的br
图片尺寸720x540
尼 ,克唑替尼,雌氮芥,依托泊苷,lenvatinib,洛莫司汀,米托坦,奥拉帕尼
图片尺寸1067x660
阿斯利康的lynparza(奥拉帕尼)率先获得fda的加速批准,用于治疗具有
图片尺寸1080x446
拿奥拉帕尼赌明天阿斯利康与默沙东在肿瘤领域达成全球战略合作
图片尺寸684x961
卵巢癌药物适应症被fda删除:奥拉帕尼/尼拉帕尼/鲁卡帕尼/他拉唑帕尼
图片尺寸720x306
临床申报情况2月4日,药监局网站显示,百泰生物尼妥珠单抗新适应症获批
图片尺寸957x1290
卵巢癌药物适应症被fda删除:奥拉帕尼/尼拉帕尼/鲁卡帕尼/他拉唑帕尼
图片尺寸679x755