女生健身计划

一周健身计划(女).doc 1页
图片尺寸792x1120
一周健身计划(女).doc
图片尺寸792x1120
女生新手健身计划(一周)
图片尺寸1080x1434
全家一周健身锻炼计划
图片尺寸1920x1349
女生训练计划,超详细版本.#健身小白必看经验 #健身 #健身 - 抖音
图片尺寸1180x1548
个人运动健身计划表
图片尺寸2479x1754
女性健身计划表excel模板_第1页
图片尺寸1753x1240
运动减肥健身计划表
图片尺寸860x1295
女士健身房健身计划表(共9篇).docx
图片尺寸993x1404
健身计划表
图片尺寸868x651
健身清晰时间计划表
图片尺寸920x651
完全健身计划word版
图片尺寸920x1302
健身计划
图片尺寸640x765
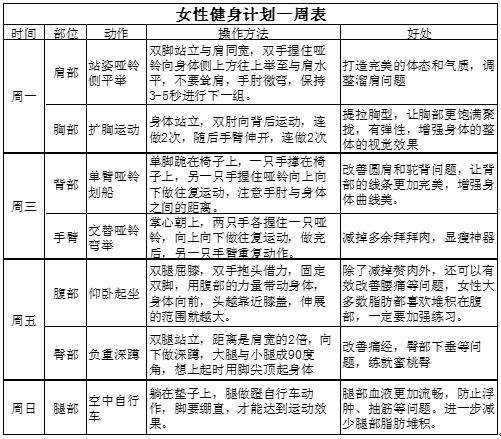
宅家女性健身计划一周表,简单易做
图片尺寸782x683
哑铃健身计划表
图片尺寸920x651
女生健身房计划表图文健身大全图文.doc
图片尺寸993x1404
运动健身计划表
图片尺寸860x1295
给上班族女性健身计划一周表,简单易做
图片尺寸501x439
女性锻炼计划信息图
图片尺寸991x987
女生一周六练73高频率健身房训练计划60
图片尺寸1080x1440