妥否,请批复

妥否,请批示. 分背街小巷没有名称,居民无法确定所居住地的准
图片尺寸1440x2684
📝 妥否请批示的格式指南
图片尺寸1080x1413
妥否,请批示. 晋源区人民政府 经协商,市热力公司表示对原供
图片尺寸1038x1920
妥否请批示格式范文
图片尺寸1275x1650
公文素材:"妥否请批示;妥否请批复"的使用区别?
图片尺寸920x1302
以上请示妥否请批示
图片尺寸1860x2631
请示和批复范文模板
图片尺寸1240x1753
📝 请示写作全攻略
图片尺寸1080x1286
天津市西青区消防救援支队全力推进民心工程项目
图片尺寸1080x1525
关于上海市浦东新区宣桥镇人民政府报废公务用车的请示
图片尺寸826x1169
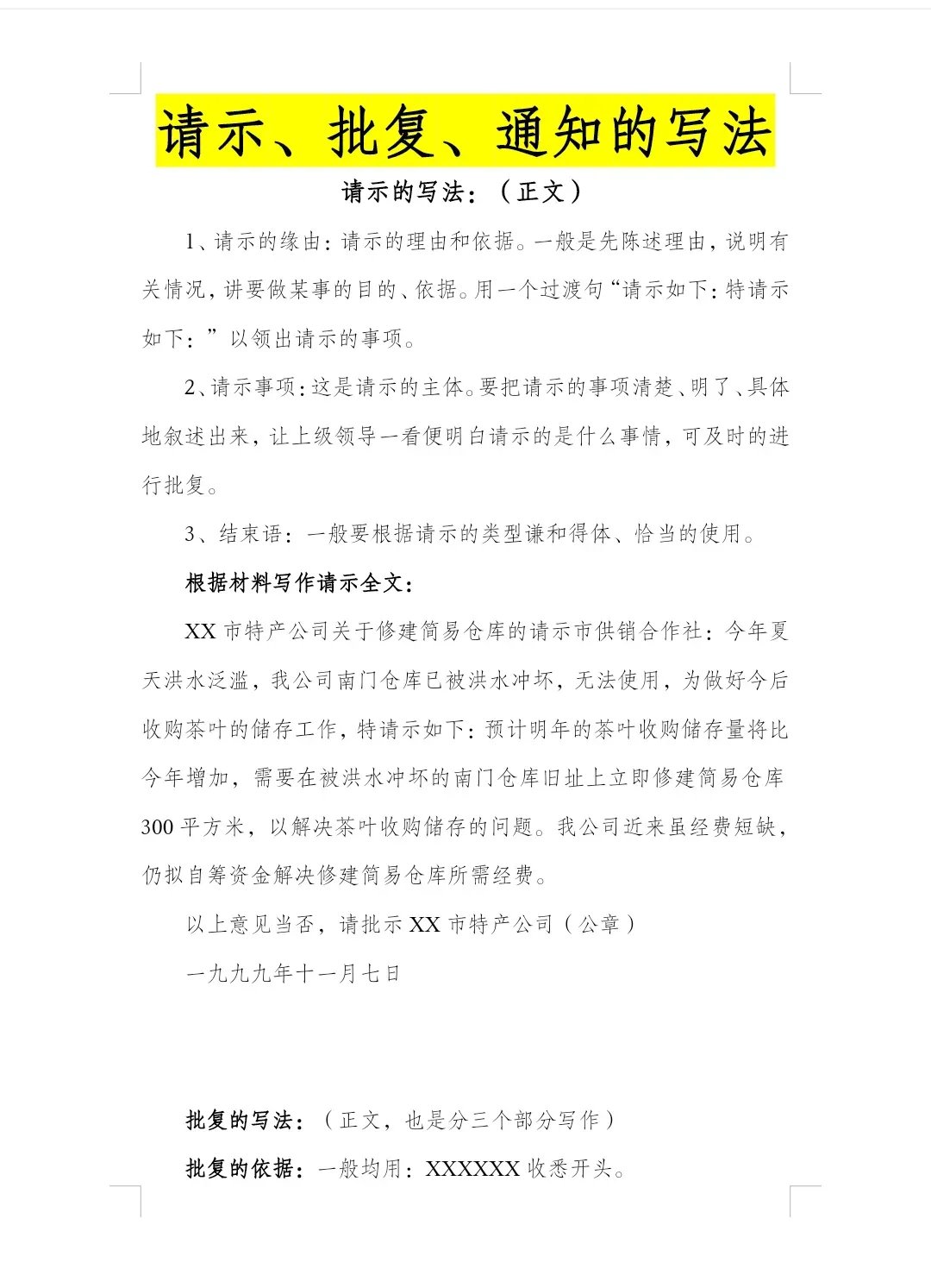
请示,批复,通知的写法
图片尺寸1080x1493
关于开展习合行动的请求以上请示妥否请批示doc
图片尺寸792x1120
请示批复范文
图片尺寸920x1303
关于同意党支部正式候选人请示的批复
图片尺寸920x1303
关于同意x党支部选举结果请示的批复.doc 1页
图片尺寸792x1120
请示与批复
图片尺寸800x1132
同意请示的批复范文500字
图片尺寸1240x1753
新区三林镇南阜村红光队顾家宅81号陆宏华
图片尺寸826x1168
武冈市林科所苗圃场的职工质疑林科所苗圃场的收支
图片尺寸1279x1706
应用文写作
图片尺寸551x762