字典透视图

第一步,用2b铅笔轻轻地画出字典的轮廓,这一步最重要的是字典的透视.
图片尺寸640x480
第一步,用2b铅笔轻轻地画出字典的轮廓,这一步最重要的是字典的透视.
图片尺寸640x480
件的部首|件的拼音|件的组词|件的意思 - 查字典
图片尺寸713x291
同音字典
图片尺寸1200x900
踏上素描之路2原谅
图片尺寸4000x3000
图为商务印书馆出版的世界上发行量的字典——新华字典(资料图)
图片尺寸600x813
字典教程儿童画怎么画字典教程简笔画画法
图片尺寸800x416
康熙字典笔画7画属土的字
图片尺寸1000x1480
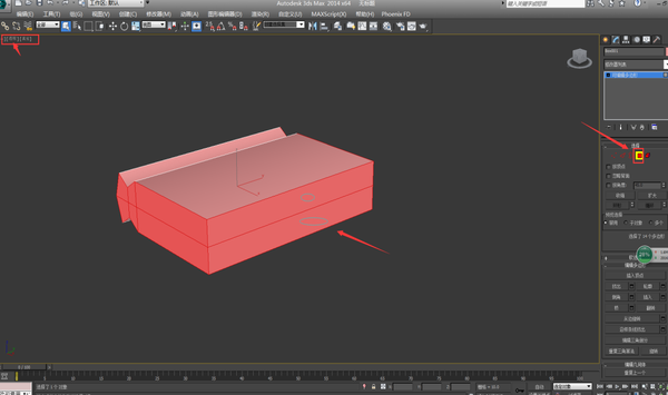
3dmax新华字典制作方法《原创》
图片尺寸720x426
新华字典有多少个字脑筋急转弯
图片尺寸421x600
康熙字典15笔画五行属金的字
图片尺寸1000x1480
字典
图片尺寸260x260
矢量可爱字典素材
图片尺寸810x810
20220403学习python字典03
图片尺寸1080x810
彩色的字典
图片尺寸650x651
新编中国书法大字典
图片尺寸500x600
忖的部首|忖的拼音|忖的组词|忖的意思 - 查字典
图片尺寸712x290
字典小学生学生新编词典现代汉语系列工具书人教语文其它工具书
图片尺寸710x707
字典 新版 字亩文化 许进雄 跨文字学人类学社会学从1600个甲骨文透视
图片尺寸655x691
新华字典读后感
图片尺寸720x1285