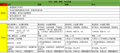
学历类别

学历的用处你知道有哪些,提升学历有哪几种途径?
图片尺寸896x961
国家承认的几种学历形式 你知道哪个含金量更重嘛?
图片尺寸684x531
国家承认的学历教育类别及学历层次排名
图片尺寸1200x960
国家认可的5种学历类型对比有多大的含金量你了解多少
图片尺寸640x619
学历提升5种形式,4大阶段学历类别你都了解吗?
图片尺寸1080x1439
4种成人学历形式的区别
图片尺寸900x511
各种本科学历的区别解析
图片尺寸1080x1103
一分钟带你了解学历提升的几种形式
图片尺寸1080x1439
关于成人学历提升的几种类型
图片尺寸720x960
我国学历教育的五种形式区别
图片尺寸1440x1018
国家承认的学历类型有哪些?学历提升的五种方式
图片尺寸690x436
学历形式
图片尺寸1080x743
各大形式学历对比7815需要的请收藏
图片尺寸886x1181
继续教育学历的学习形式分类
图片尺寸715x500
提升学历的几种形式
图片尺寸883x653
我想问一下,一个24岁的女生,想要自考大专,现在是初中学历,那个要社会
图片尺寸1177x521
参加成人教育提高学历有哪几种途径
图片尺寸813x506
国家承认的五种学历形式
图片尺寸1080x597
2,学历类别怎么填写
图片尺寸830x472
学历还吃香吗?
图片尺寸650x445