学硕和专硕

学硕和专硕之间的区别,考研生要提前了解,别等毕业后后悔
图片尺寸950x636
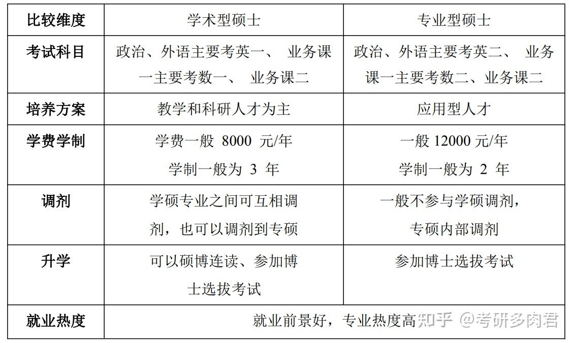
一张图了解学硕专硕区别
图片尺寸966x691
学硕和专硕的差距真有那么大吗?过来人选错后悔不已
图片尺寸640x373
如何选择?专硕还是学硕 一,英语方面 专硕 - 抖音
图片尺寸1242x1660
考研专硕与学硕的区别
图片尺寸640x360
什么是学硕or什么是专硕这篇文章带你解锁常见疑问
图片尺寸900x382
研究生毕业后才明白学硕和专硕的差距不仅是薪资还好没选错
图片尺寸648x333
专硕和学硕区别
图片尺寸1128x676
学硕和专硕之间有哪些区别?两者之间差距天差 - 抖音
图片尺寸1242x1660
心理学考研究竟是学硕还是专硕好?
图片尺寸1242x1660
考研党看过来,9图带你了解专硕和学硕的11个区别!
图片尺寸600x506
考研学硕和专硕的区别是啥,或者说它两的缺点和优点在哪? - 知乎
图片尺寸562x289
【科普】为什么越来越多人选择专硕?11张图看懂学硕与专硕的区别
图片尺寸640x359
学硕和专硕有哪些区别
图片尺寸1080x1440
天津美术学院|学硕与专硕的区别.9924考研的小伙伴看这里! - 抖音
图片尺寸1440x2036
学硕和专硕的区别
图片尺寸1080x1409
学硕和专硕的区别
图片尺寸600x795
十大热门专业学硕和专硕的差别
图片尺寸1080x1080
24心理学考研|一张图分清学硕和专硕.大家好呀,我是只分享心 - 抖音
图片尺寸1242x1660
你报考的学硕还是专硕呢?#图文伙伴计划 学硕和专硕有什么区别 - 抖音
图片尺寸1242x1660