安信陈果

安信证券陈果:逐步布局"新核心资产"
图片尺寸550x826
安信证券首席策略师,研究所副所长陈果
图片尺寸8192x5464
安信证券首席策略分析师陈果配置宁组合的资金年内再切回茅指数已不
图片尺寸667x1000
省文化馆副馆长陈果讲话
图片尺寸2602x1956
陈果女神复旦思政会议风采
图片尺寸1920x1080
安信策略陈果:政策发力氢能源扬帆起航的能源明星
图片尺寸600x287
视频|安信陈果:年报季后 新的核心资产可能和上一轮不是同一批了
图片尺寸550x306
复旦女教授陈果:我自风情万种,与世无争
图片尺寸640x716
复旦女教授陈果谈《自信,优雅,幸福》
图片尺寸1572x1126
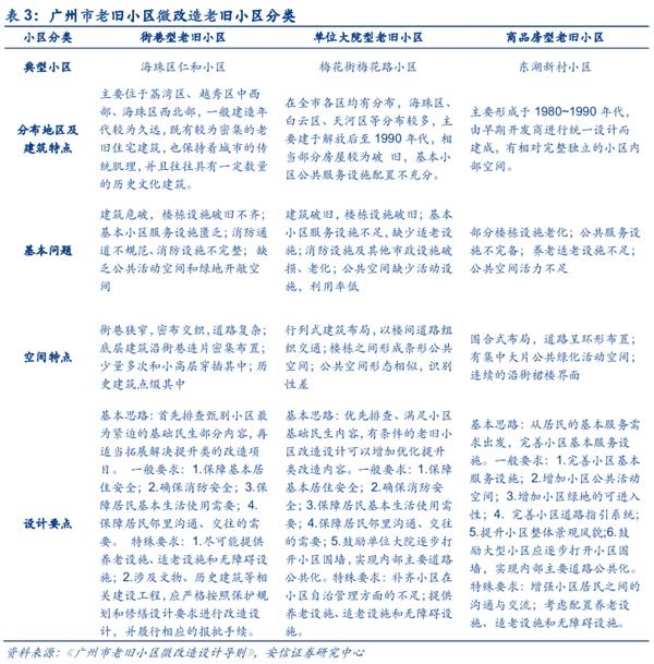
安信策略陈果:旧改兼顾"稳增长"和"惠民生"关注相关投资机会
图片尺寸600x609
安信证券陈果:发现逆势股:成长和消费是大本营,首选医药.
图片尺寸690x398
安信策略陈果:市场处于结构性牛市向全面性牛市的过渡期
图片尺寸600x613
策略会|安信证券陈果:牢牢把握"复苏牛"机遇
图片尺寸450x300
安信证券陈果:市场将维持震荡聚焦一季度业绩超预期公司(附4月金股)
图片尺寸600x297
安信策略陈果:近期外资大举流入a股有哪些新的变化?
图片尺寸600x290
hi-finance 陈果: 2016主题投资策略展望
图片尺寸481x423
安信策略陈果:风格暂偏蓝筹主题重视国改
图片尺寸600x282
陈果将转战中信建投首创宁组合概念明年看好景气中小盘
图片尺寸459x357
安信策略陈果:边际上看增长弹性关注周期和内需科技
图片尺寸600x362
安信策略陈果:短期a股有望继续反弹关注一季报超预期优质公司
图片尺寸600x223