宝马9系参数配置

宝马x3(进口) 2016款 sdrive20i 3346022图片_宝马_汽车图库_汽车之家
图片尺寸1024x661
标轴长轴共9款车型,新款宝马3系29.39万元起售
图片尺寸830x850
质选车问界m9能否引领科技suv热潮
图片尺寸550x1283
如果苏大强想买车,瑞风s4/宝骏510/长安cs35plus,他会中意谁?
图片尺寸640x428
外观配置方面,旗舰型pro会配备19英寸的轮圈,其他车型则会使用18英寸
图片尺寸630x728
配百万像素大灯车内投影幕布问界m9将于今日上市
图片尺寸592x244
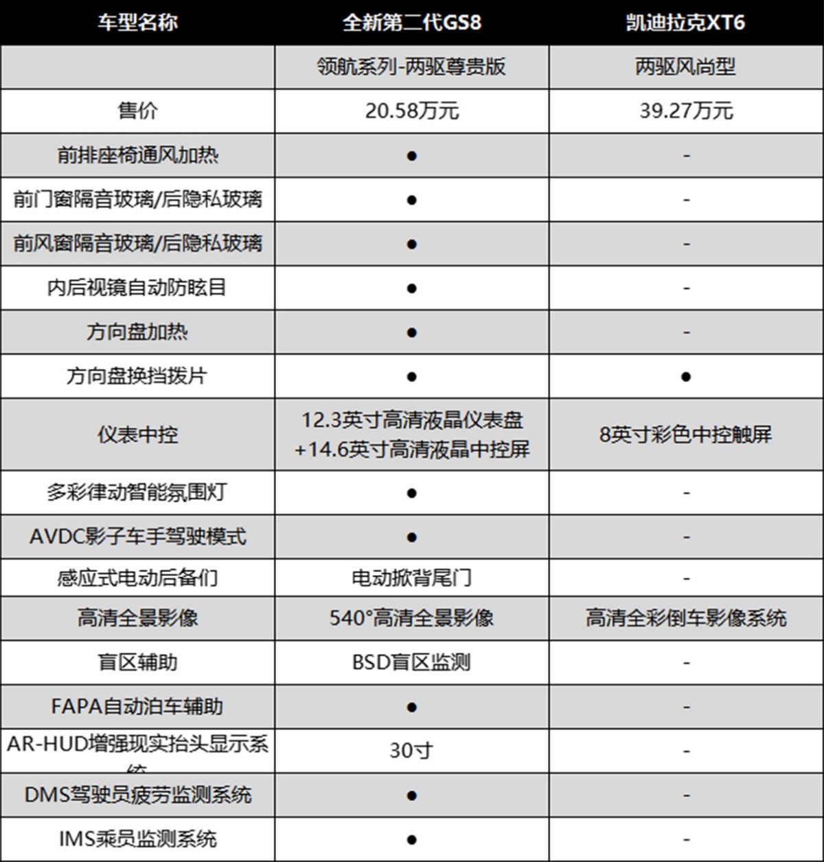
最为关注的配置方面,作为自主品牌旗舰的传祺gs8自然是表现极为亮眼
图片尺寸1200x1255
丰田雷凌双擎e ,会成为丰田开疆拓土的"功臣"吗?
图片尺寸680x603
低配配置也很全面 威马ex5-z购车手册
图片尺寸640x532
号称宝马9系的貌似要来了
图片尺寸1772x1280
配置_广汽丰田台州温岭锦峰店新闻资讯欢迎垂询4009725056】-汽车之家
图片尺寸620x1610
朗逸plus全系优惠2万5,1.5l 6at还带天窗和大屏,不到14万能落地
图片尺寸703x607
按照上面的分类命名法,应该算是v93,中规版帕杰罗一共有四个型号配置
图片尺寸518x405
宝马9系.宝马9系超豪华大型轿车,修长的车身彰显运动与豪华风 - 抖音
图片尺寸1439x1613
关于九号m95c一些参数
图片尺寸660x2621
易值推荐20l蓝天领先版最合适全新mazdacx4配置推荐zt
图片尺寸630x783
2023款宝马9系登场!车身长5米5比奥迪a8漂亮,奔驰迈巴赫靠边站
图片尺寸640x480
临沧大家9特价出售底价2539万错过就没有
图片尺寸800x600
ninebot 九号 方程式f系列 新国标电动自行车 f90
图片尺寸600x645
宝马9系豪华旗舰终极解析!对开式车门!
图片尺寸640x427