宠物盲盒事件通报

江苏通报宠物盲盒事件拟对无锡中通罚款3万约谈负责人
图片尺寸1024x1609
江苏通报宠物盲盒事件拟对无锡中通罚款3万约谈负责人
图片尺寸1024x1569
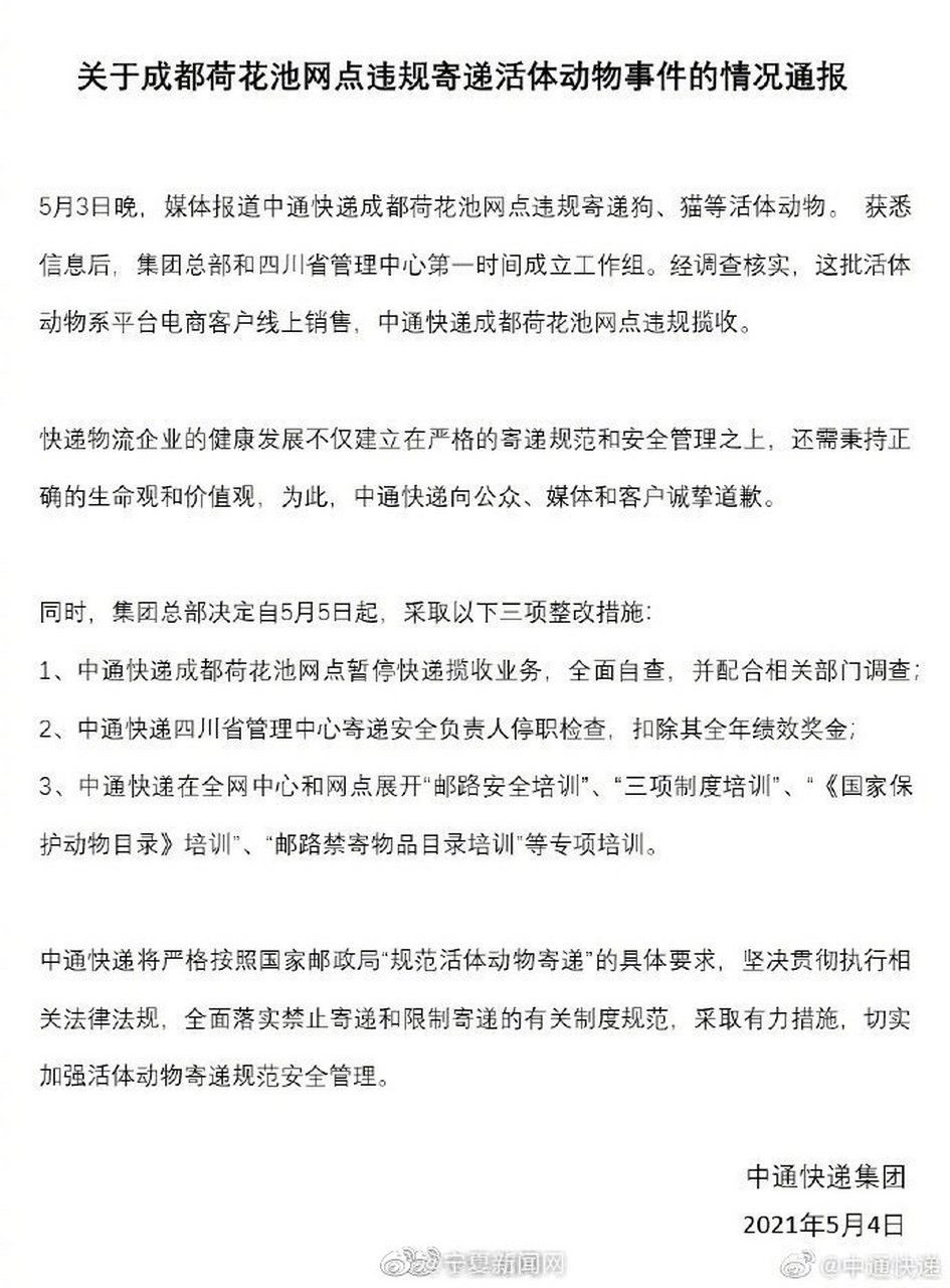
【中通快递通报宠物盲盒:涉事网点暂停业务,负责人停职】5月3日,成都
图片尺寸945x1280
成都拦截上百"宠物盲盒",中通深夜通报!
图片尺寸960x1548
江苏通报"中通宠物盲盒事件":已立案调查
图片尺寸722x554
江苏通报"宠物盲盒事件":寄递13件活体动物均死亡,拟对无锡中通罚款3
图片尺寸640x743
央视评宠物盲盒玩盲盒心不能盲
图片尺寸640x920
密闭货车满载"活体宠物盲盒"… - 脉脉
图片尺寸909x1650
密闭货车装满"宠物盲盒"!中通快递深夜通报
图片尺寸582x787
江苏通报"宠物盲盒事件":已立案调查,约谈中通相关负责人
图片尺寸700x558
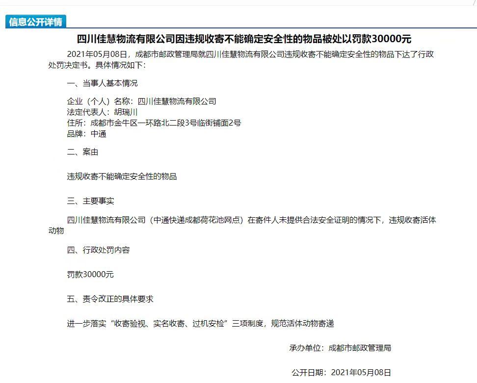
成都邮管局通报"宠物盲盒"处理结果:涉事企业遭行政处罚
图片尺寸972x781
宠物盲盒太残忍不要买不要买
图片尺寸1080x1438
数十只猫狗尸体已发臭,又有"宠物盲盒"曝光!官方通报.
图片尺寸578x300
苏州通报中通宠物盲盒事件:发现快件13件,动物已死亡
图片尺寸1728x1080
苏州中通快递站再现"宠物盲盒":大量幼崽已死亡,系退件
图片尺寸1071x2125
密闭货车满载"活体宠物盲盒"… - 脉脉
图片尺寸1080x1869
盲盒事件再发,虽然我们力量微小,但仍然要发声:尊重生命,坚决抵制宠物
图片尺寸1080x1439
成都市区现大量宠物盲盒救助人快递站门口都是死猫死狗
图片尺寸641x3641
宠物盲盒可取吗刷新三观的商业
图片尺寸1080x1439
缺德宠物盲盒爆卖小猫小狗活活憋死中通深夜通报
图片尺寸640x1008