寻找扶余美简谱

相扶与共疫战艺勇扶余市抗疫文艺作品专辑七
图片尺寸1080x1399
《新华每日电讯》2024年5月14日8版赏雾凇,品美食,戏冰雪……"最热"
图片尺寸1080x1564
扶余幸福歌简谱
图片尺寸793x1122
相扶与共 "疫"战"艺"勇//扶余市抗疫文艺作品专辑(七)
图片尺寸1071x1277
娄底美简谱1
图片尺寸1952x2592
啊!美丽的扶绥简谱图片
图片尺寸861x939
大金得胜陀颂碑(位于吉林松原扶余市的石碑)_尚可名片
图片尺寸500x374
扶余宗教建筑之美5——中天古佛堂 - 抖音
图片尺寸1920x1440
松原婚礼跟妆!蒙古族新娘太美了#松原跟妆 #扶余跟妆 #乾安跟妆
图片尺寸1080x1439
松原婚礼跟妆 #农安跟妆 #白城跟妆 #长春跟妆 #大安跟妆 #扶余
图片尺寸1080x1439
寻找位于扶余郡1796 8107,一探究竟,到达目的地之后,不由得又
图片尺寸1080x650
这个冬天里的美属于扶余路#摄影 #夜景街拍 - 抖音
图片尺寸1440x2214
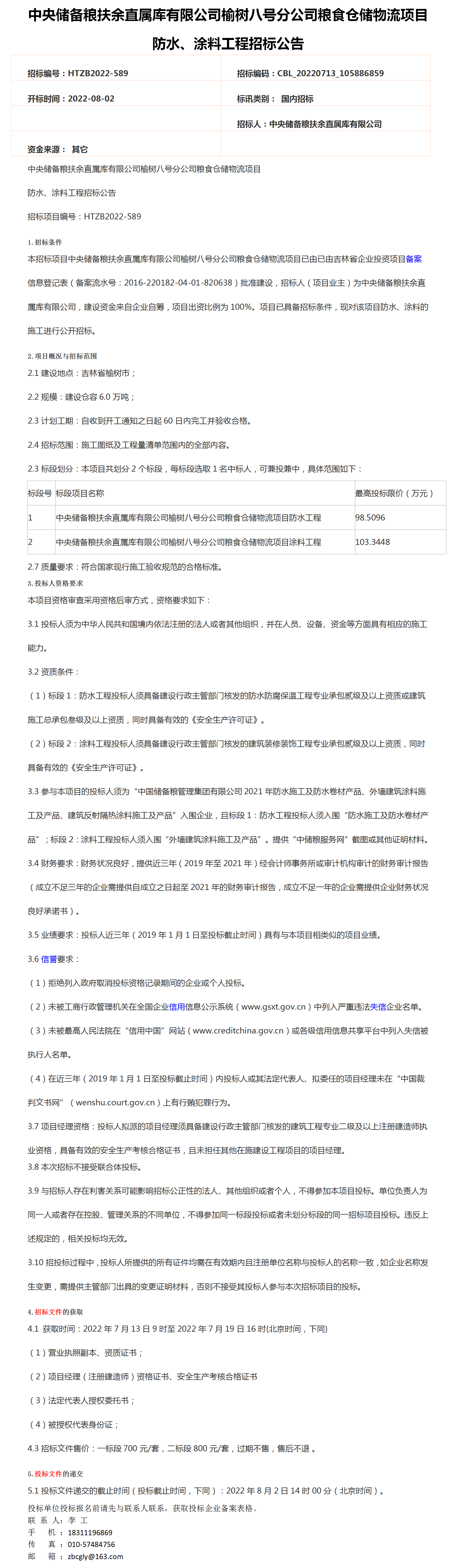
中央储备粮扶余直属库有限公司榆树八刀分公司粮食仓储物流
图片尺寸1587x5453
相扶与共 "疫"战"艺"勇//扶余市抗疫文艺作品专辑(七)
图片尺寸1077x1291
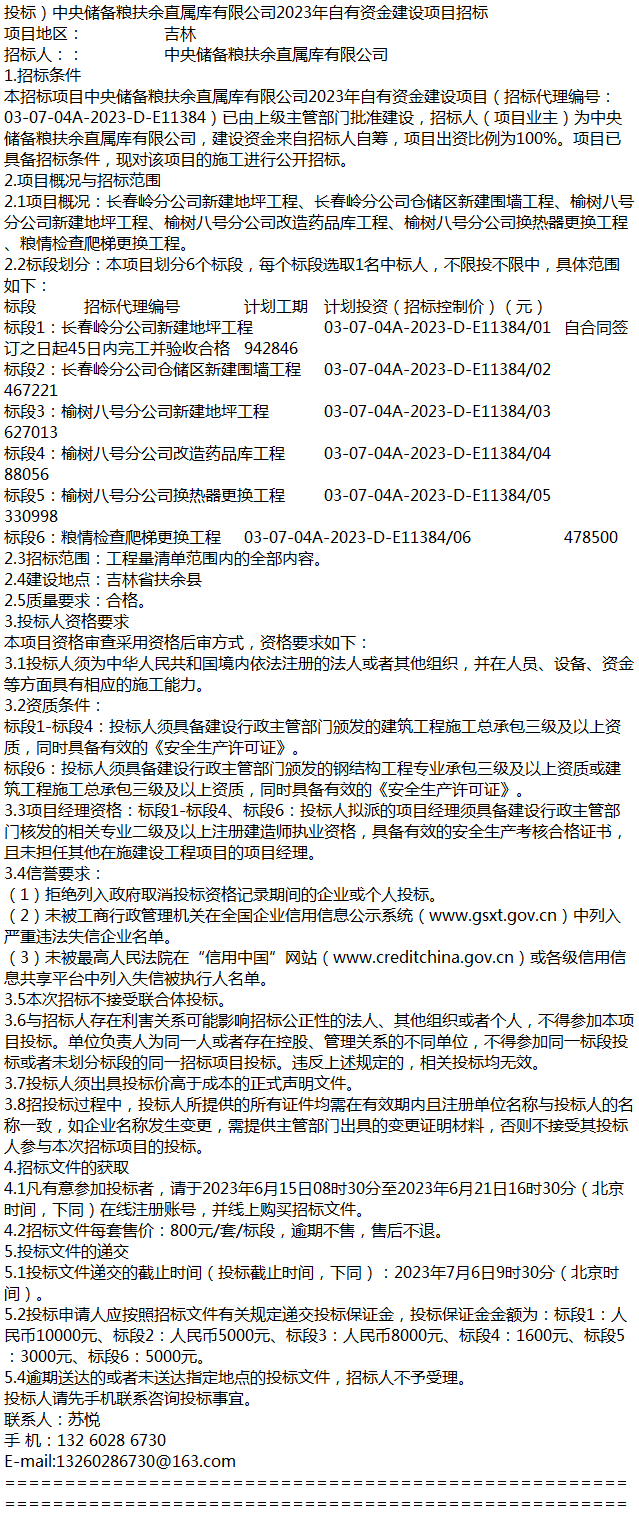
投标中央储备粮扶余直属库有限公司2023年自有资金建设项目
图片尺寸639x1525
夏至周时为肃慎.西汉时为扶余.北魏时属勿吉.
图片尺寸1080x702
资讯国务院批复同意大批项目来了四川江苏山东广东浙江
图片尺寸1080x1527
扶余市514省道39公里处发生一起重大道路交通事故
图片尺寸1062x800
资讯国务院批复同意大批项目来了四川江苏山东广东浙江
图片尺寸1080x1527
相扶与共 "疫"战"艺"勇//扶余市抗疫文艺作品专辑(七)
图片尺寸790x1047