导读单

导读单
图片尺寸2000x2667
小猪唏哩呼噜的宝贝导读单
图片尺寸920x1304
小猪唏哩呼噜的宝贝导读单
图片尺寸920x1302
巧设导读单 无痕渗新知 学习真发生
图片尺寸721x1122
《中国民间故事》导读单来了.#暑假充电计划 #每天学习一点点 - 抖音
图片尺寸1242x1660
小鹿斑比导读单
图片尺寸920x1302
导读单
图片尺寸2000x2667
林黛玉进贾府导读单
图片尺寸920x1297
柳林风声导读单
图片尺寸920x1302
我-鼹鼠的月亮河--导读单.pptx.docx
图片尺寸993x1404
问题导读单模板.doc 2页
图片尺寸792x1120
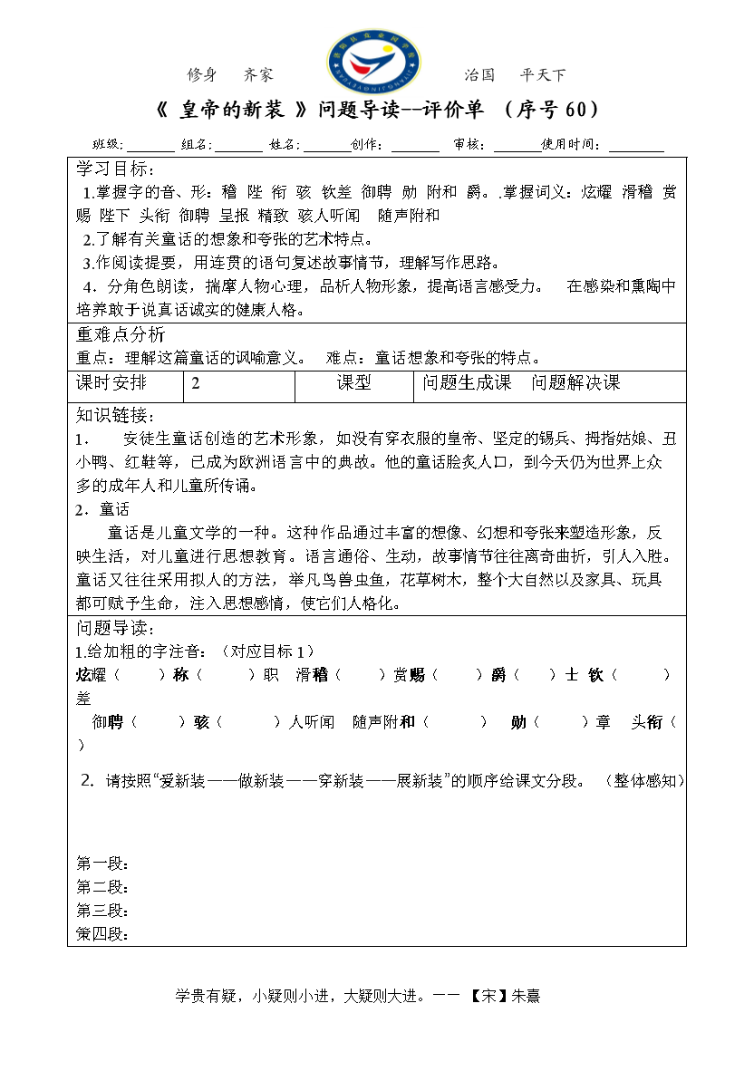
61皇帝的新装导读单
图片尺寸920x1307
西乌旗第四小学班班有读导读单第六天.
图片尺寸2000x2667
我鼹鼠的月亮河导读单pptxdoc
图片尺寸920x1302
愚公移山导读单
图片尺寸920x1300
问题导读单模板
图片尺寸920x1302
61《皇帝的新装》导读单.doc
图片尺寸832x1182
《海底两万里》导读单
图片尺寸1080x1464
鹅问题导读单模板
图片尺寸920x1302
西游记深度阅读导读学习单
图片尺寸920x1302