小儿输液滴速表

输液滴速表 毫升|滴速|500ml|250ml|125ml|100ml|50ml| 30 d∕min|5
图片尺寸496x702
你今天正确调节输液滴速了吗?|护士_新浪新闻
图片尺寸593x396
输液滴速表 输液滴速表 毫升|滴速|500ml|250ml|125ml|100ml|50ml| 30
图片尺寸502x649
阿奇霉素静滴浓度越低输液速度反而需要越慢
图片尺寸283x220
常用药物使用速度参照表,定时定量输液滴速表
图片尺寸656x504
女孩子一个人去医院吊针输液需要注意什么
图片尺寸720x475
静脉输液滴速的控制
图片尺寸960x720
静脉输液滴速与时间关系表
图片尺寸800x566
输液滴速快慢有讲究
图片尺寸718x552
护理学课件——静脉输液与输血
图片尺寸1080x810
三分钟让你从此解决护考输液滴数类题目,速进
图片尺寸640x1445
输液速度快慢护士说了算
图片尺寸442x289
常用药物输注滴速要求
图片尺寸779x996
输液滴速快慢有讲究
图片尺寸764x510
总结来啦731,不同情况下的适宜温度732,各种输液滴速的总结733
图片尺寸751x1001
输液滴速的计算公式 - 百度文库
图片尺寸496x702
患者自行调节输液速度幸亏护士巡视及时否则
图片尺寸640x356
护考八大不可混淆必背点#护师 #护士 #护考 #护理一,输液滴速1.
图片尺寸1080x1439
复习23年护考这几大知识点是不容错过的
图片尺寸1080x1439
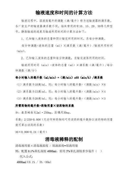
各厂家生产的输液器滴系数不同,临床常用的有 10,15,20,50等几种型
图片尺寸496x702