小学征文格式

小学征文格式的写法
图片尺寸920x1302
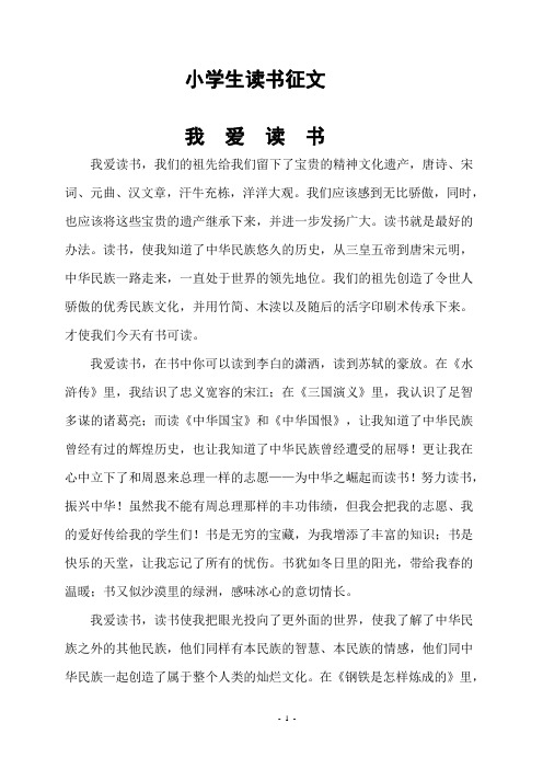
小学征文一等奖 卢凤楠(一小6.1班)
图片尺寸835x1214
实验小学关爱未成年人学生征文
图片尺寸920x1302
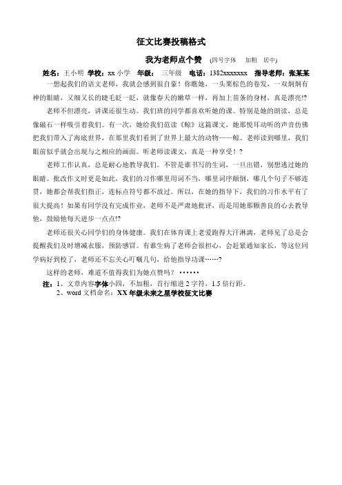
征文比赛投稿格式 我为老师点个赞(四号字体加粗居中) 姓名:王小明
图片尺寸496x702
第四实小二年级八班征文展
图片尺寸2000x2667
第四实小二年级八班征文展
图片尺寸2000x2667
征文比赛格式
图片尺寸920x1303
第四实小二年级八班征文展
图片尺寸2000x2667
投身劳动,畅意写作——上饶市第二十小学"劳动最光荣"主题征文比赛
图片尺寸948x3081
征文比赛投稿格式 我为老师点个赞(四号字体加粗居中) 姓名:王小明
图片尺寸496x702
营造书香校园——龙富小学读书月活动之读书征文展评活动
图片尺寸2000x2667
耕耘文章·收获梦想——伊宁市第十五小学四(4)班作文比赛优秀作品
图片尺寸1800x1200
小学满分作文端午节3篇
图片尺寸1080x1439
征文格式范本小学生 - 百度文库
图片尺寸496x702
南街小学三(3)班,李怡萍,假期作文
图片尺寸2000x2667
携手抗疫情 别样少年心——小学二部五年级组抗疫征文活动
图片尺寸2000x2828
践行垃圾分类,做新时代文明小公民--铁新里小学五年级征文作品展
图片尺寸1080x1440
台儿庄区西关小学庆祝第十一个班主任节"夸夸我的班主任"征文比赛获奖
图片尺寸2000x2667
"念亲恩,感亲意,抒亲情"——屯北小学重阳节主题活动
图片尺寸1080x2880
小学作文 #小学作文写作方法指导 #作文素材 #作文素材积累
图片尺寸1042x1390