小水滴的诉说课文图片

板书|道德与法治二(下)9.《小水滴的诉说
图片尺寸626x835
第三单元 绿色小卫士 9 小水滴的诉说课文内容_人教版二年级道德与
图片尺寸1443x2017
二下道法公开课小水滴的诉说
图片尺寸1080x807
小水滴的诉说(2)课文_部编版二年级道德与法治下册课本书_好学电子
图片尺寸1440x1953
《小水滴的诉说》 教学目标: 1.
图片尺寸2166x1280
道德与法治教学设计《小水滴的诉说》部编版道法二年级下册《小水
图片尺寸979x1305
这篇道德与法治作业设计真不错.市一等奖!这篇道德与 - 抖音
图片尺寸787x1024
小水滴的诉说(二年级品社)环境教育.docx 9页
图片尺寸792x1120
36 小学道法微课 《小水滴的诉说》
图片尺寸1920x1080
科学手抄报71~小水滴的旅行97
图片尺寸1080x766
【提供完整视频】统编版道德与法治二年级下册《小水滴的诉说》研讨课
图片尺寸1728x1080
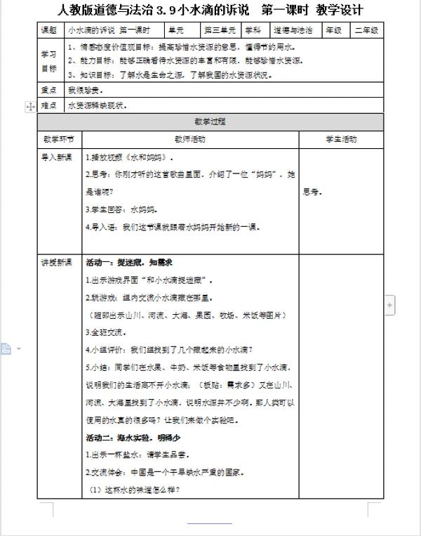
【道德与法治】二下 小水滴的诉说 教学设计
图片尺寸600x763
东莞市麻涌镇古梅中心小学雷慧恒《小水滴的诉说》
图片尺寸1728x1080
小水滴的诉说说课稿_第1页
图片尺寸2209x3282
小水滴的诉说优秀课件3_第2页
图片尺寸2000x1125
《水滴的故事》新书猜想会
图片尺寸2666x2000
《小水滴的诉说》完美课件1_第2页
图片尺寸2000x1125
《小水滴的诉说》教学课件.pptx_第2页
图片尺寸920x690
《小水滴的诉说》【部编版】1课件_第2页
图片尺寸1500x1125
《小水滴的诉说》教案教学设计 《小水滴的诉说》教案教学设计
图片尺寸1030x1280