小泉今日子国安法

日本影视歌明星小泉今日子签名反对国安法
图片尺寸690x690
港警: 今起严厉执法, 举"港独""台独"旗即违国安法
图片尺寸1080x1103![[新番讨论][不正经的魔法讲师与禁忌教典]这一季的表情帝应该就是白猫](https://i.ecywang.com/upload/1/img2.baidu.com/it/u=950586627,2562763869&fm=253&fmt=auto&app=138&f=GIF?w=320&h=180)
[新番讨论][不正经的魔法讲师与禁忌教典]这一季的表情帝应该就是白猫
图片尺寸320x180
话说此图很配高三党的现况的说(野生高三党一只)
图片尺寸800x1248
侠客岛:香港国安法生效,有人还想垂死一搏
图片尺寸1000x650
美国说"港版国安法"危害香港自治,他们真这么好心?
图片尺寸1024x1024
国安法考试日theordinaryfresh
图片尺寸1080x809
港区国安法是一把刀没错
图片尺寸1080x568
今鹈凪咲
图片尺寸471x671
小泉真昼立绘
图片尺寸480x280
安
图片尺寸1280x720
洪秀柱声称国安法显示北京未正确认识两岸政治地位
图片尺寸497x300
作为一款2003年就已经出现的今年重制版上线的游戏,《沙耶之歌》似乎
图片尺寸354x497
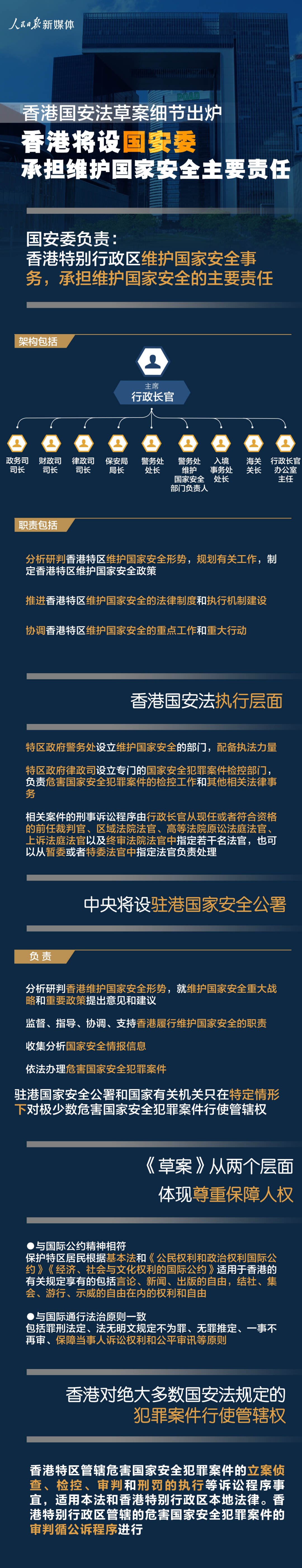
香港国安法草案一图概览
图片尺寸1080x5618
弟子规全文-注音版ppt
图片尺寸1080x810
新日剧用3分钟了解死币的sp文摘713水曜日start今夏最恐怖的本格恐怖
图片尺寸1733x1083
香港国安法草案一图概览
图片尺寸660x957
学者国安法是守法港人保护阀
图片尺寸800x534
> 国安法草案内容(国安法草案内容全文)
图片尺寸623x795
美20国安法条条可滥用
图片尺寸619x800