小游戏流程图

流程图先来看一下游戏的玩法展示——流程图.
图片尺寸1345x1298
游戏流程图
图片尺寸1766x786
游戏开发流程-树根图
图片尺寸3244x4280
蘑菇云行空板python入门教程第六课贪吃蛇小游戏
图片尺寸710x499
贪吃蛇小游戏的游戏流程
图片尺寸500x683
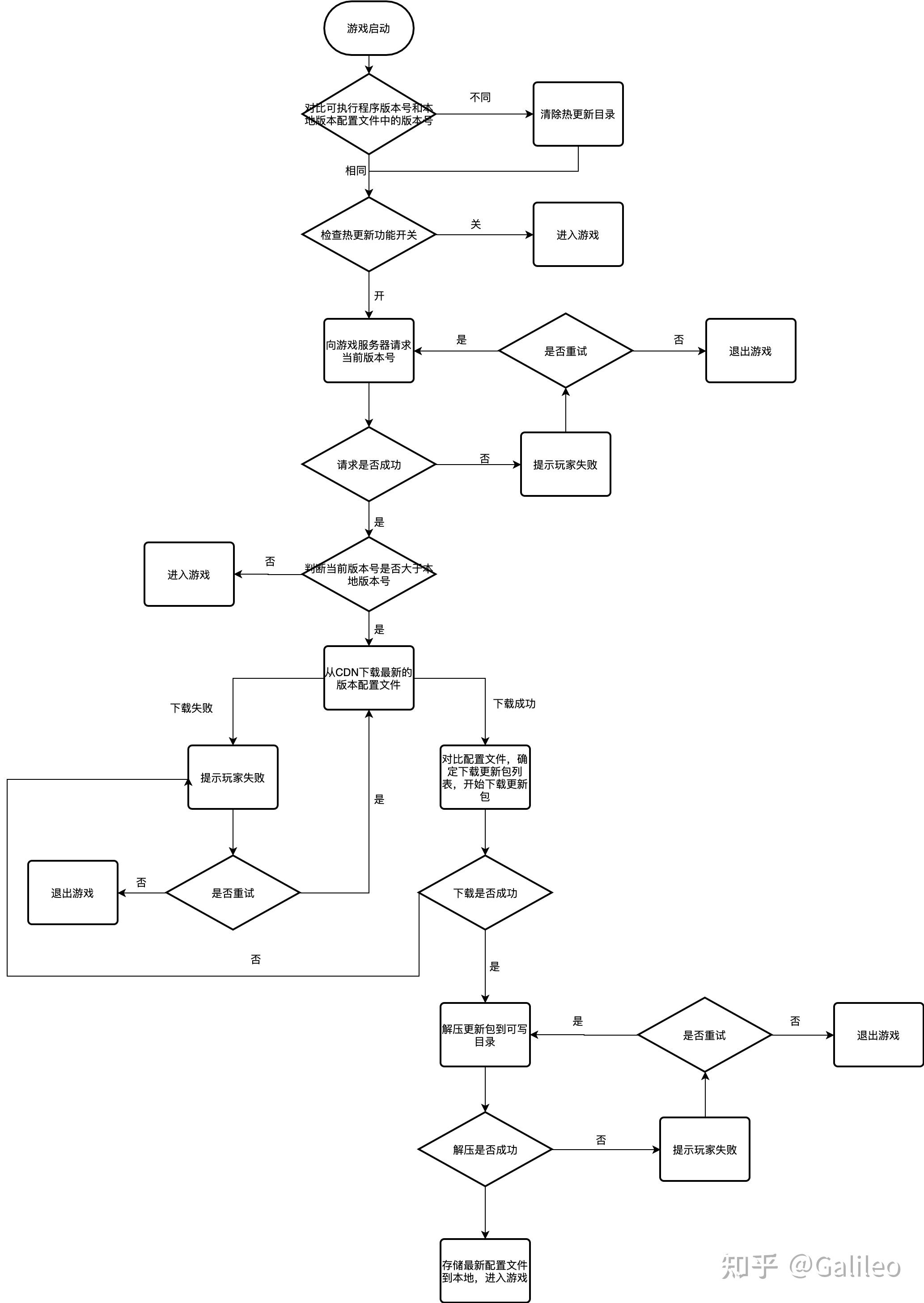
移动平台游戏的热更新解决方案
图片尺寸2066x2914
2.程序流程图
图片尺寸779x764
基于c语言实现的三子棋小游戏 - 知乎
图片尺寸681x910
小游戏2048最佳算法怎么实现?思路全解析!
图片尺寸1013x717
探索篇 | c实现猜数字游戏_猜数字算法流程图-csdn博客
图片尺寸862x746
简单版贪吃蛇小游戏
图片尺寸1288x576
游戏互动流程(猫寻找礼物版本)
图片尺寸1292x1074
javascript小游戏--2048(程序流程图)
图片尺寸570x627
基于c语言制作的超级玛丽小游戏
图片尺寸922x822
游戏流程
图片尺寸686x775
java语言,eclipse开发环境,开发界面简洁,功能简单的五子棋单机小游戏
图片尺寸862x457
下面是整个游戏的流程图
图片尺寸767x881
游戏流程设置用户昵称:用户能设置昵称,在游戏展示分数时显示,增强
图片尺寸806x1336
冒险故事 | processon免费在线作图,在线流程图,在线思维导图
图片尺寸2532x1644
带着源码做项目实践妥妥的干货java开发贪食蛇小游戏
图片尺寸507x791