小米红米note9 参数

红米note9 4g和红米9相比较购买哪款好?
图片尺寸1946x2980
小米redmi 红米note9 5g手机18w充电,4800万超清三摄,5000毫安大电池
图片尺寸750x787
红米note9 4g 6000毫安大电池 349
图片尺寸800x1000
999元redminote94g评测内置6000mah充电宝
图片尺寸795x1061
红米note9 5g (6 2) 128高性价比手机 500 - 抖音
图片尺寸1440x1920
如何评价红米刚发布的红米note9 4g,是否值得购买?
图片尺寸640x1358
redmi note9系列开售13天销量破百万,小金刚品质和性价比够硬!
图片尺寸580x602
红米note9 5g版 原装屏幕 内存:6 128 8 128
图片尺寸1440x1920
双十一小米将发布红米note9系列一亿像素摄像头999元起售
图片尺寸640x1387
红米note9系列三款手机:4g红米note9,5g红米note9,红米note9pro,参数
图片尺寸1234x1210
千元级一亿像素手机redminote9系列参数及高配版曝光
图片尺寸600x864
小米(mi) 红米redmi note9pro 5g 一亿像素 骁龙750g通5g手机 120hz
图片尺寸790x1108
小米红米note9/redmi手机1500-2000左右价格怎么选?
图片尺寸913x916
小米红米redminote95g天玑800u18w快充4800万超清三摄青山外8gb256gb
图片尺寸800x800
红米note9 5g版 原装屏幕 内存:6 128 8 128
图片尺寸1440x1920
红米note9 5g (6 2) 128高性价比手机 500 - 抖音
图片尺寸1440x1920
小米红米redminote95g天玑800u18w快充4800万超清三摄青山外8gb256gb
图片尺寸800x800
闭眼买redmi红米note9pro5g手机8gb256gbt精选
图片尺寸1170x2242
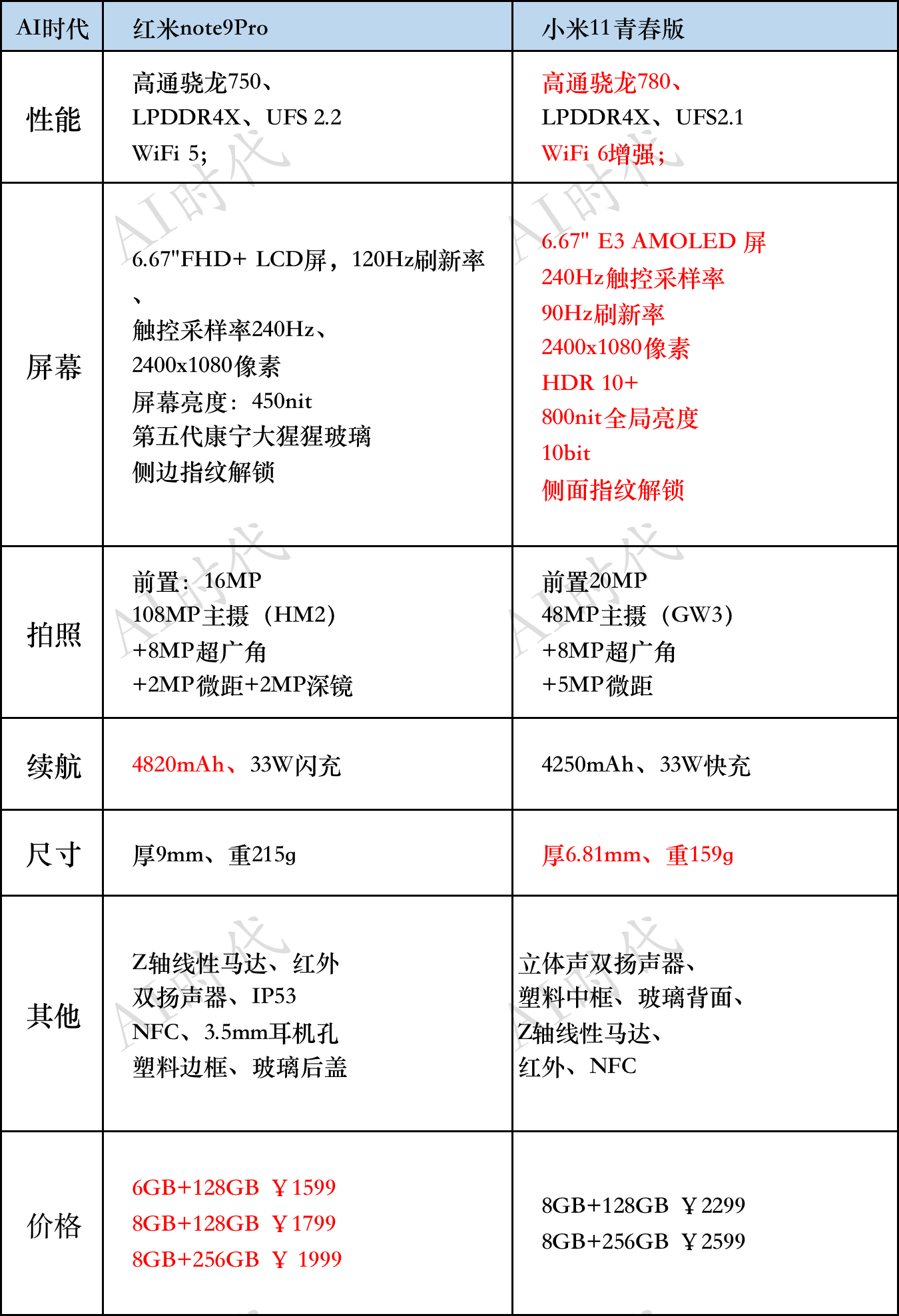
红米note9pro和小米11青春版都顶配的话选哪个好
图片尺寸1350x1977
十年米粉体验redminote9pro已超小米9
图片尺寸650x1157