小红书功能流程图

小红书的觉醒中国电商新玩家的逆袭之路
图片尺寸873x823
小红书产品简易使用流程图
图片尺寸1185x1593
小红书推广策略有哪些小红运营技巧攻略
图片尺寸2364x1691
2 流程图由小红书功能结构图看出,小红书主要功能为用户发布,浏览图片
图片尺寸1779x1503
电商小红书是做什么的呢 电商小红书是做什么的呢知乎
图片尺寸640x404
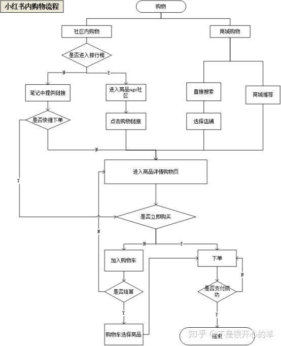
使用流程图(3)两者相辅相成,小红书最初只是做了一些购物攻略放到网上
图片尺寸554x682
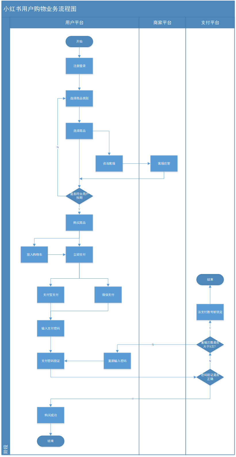
2 产品核心功能流程图对于小红书来说,核心功能是内容浏览,商品购买和
图片尺寸593x1168
小红书用户运营策略分析报告
图片尺寸720x1104
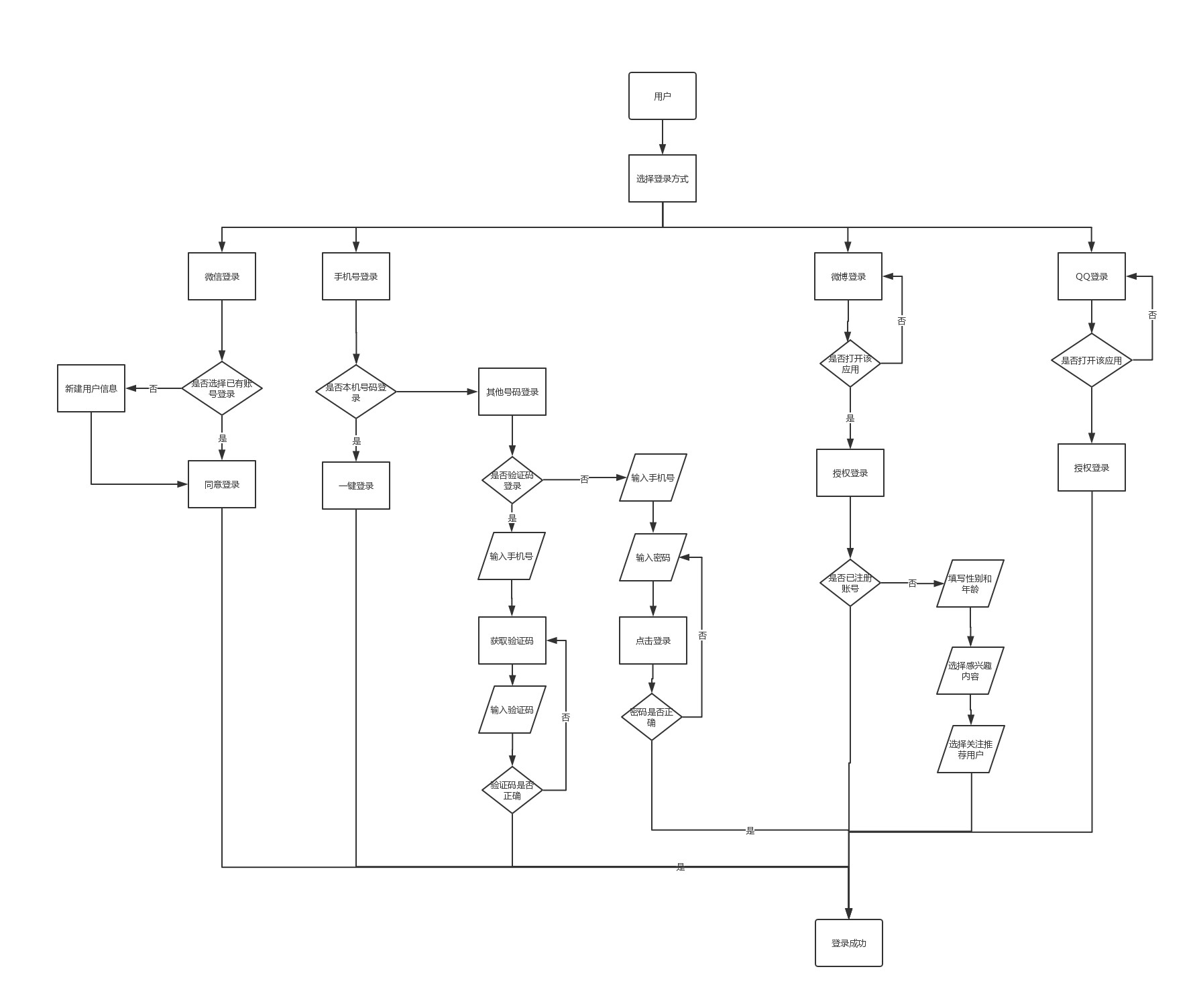
小红书app产品需求文档(prd)
图片尺寸1126x1458
小红书产品体验报告
图片尺寸821x1591
流程图主要功能结构图产品结构图二,产品体验小红书的核心功能有三个
图片尺寸603x771
分析为何小红书app让人爱不释手
图片尺寸1134x1777
小红书app产品需求文档prd
图片尺寸1125x1229
李总理视察过的小红书,还能红多久?
图片尺寸1080x590
跨境电商app评测丨小红书产品功能架构图
图片尺寸720x806
小红书产品分析
图片尺寸1044x1041
小红书app产品分析报告
图片尺寸1080x465
产品分析报告小红书内容电商型产品
图片尺寸1859x788
小红书电商模式为自营 pop卖货模式,整个交易流程都是在站内完成.2.
图片尺寸1312x618
app体验小红书
图片尺寸443x638