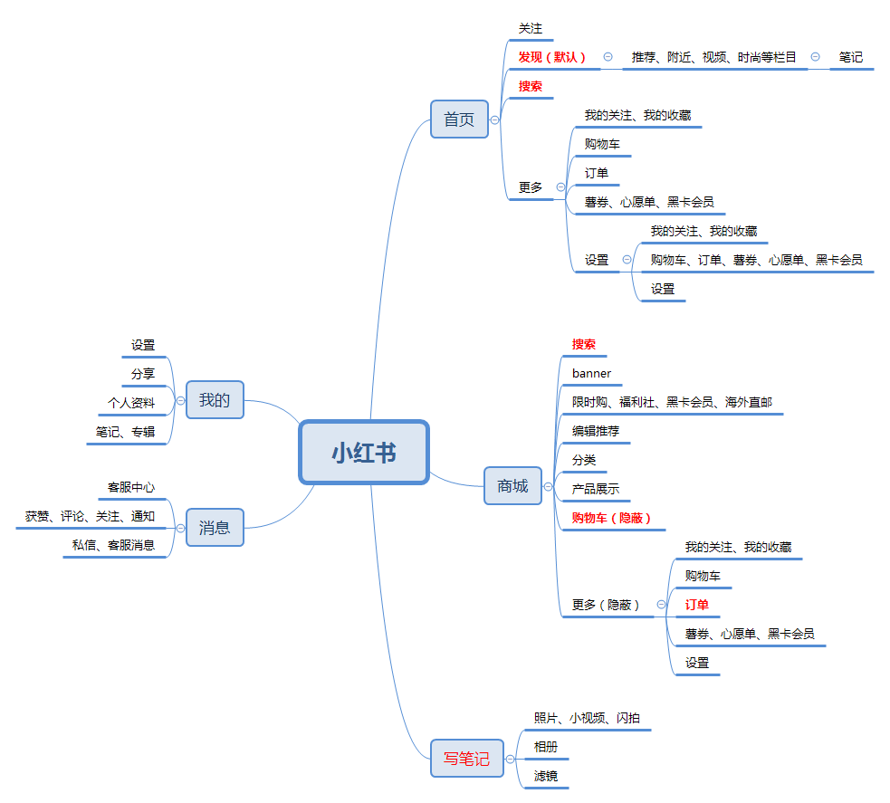
小红书 架构

小红书用户运营策略分析报告
图片尺寸720x1104
小红书产品体验报告
图片尺寸939x1914
prd分享小红书v10产品分析
图片尺寸1690x1434
小红书的普通贡献者的体验改善
图片尺寸859x1437
小红书用户运营策略分析报告
图片尺寸1515x1664
小红书产品架构图
图片尺寸1184x718
分析为何小红书app让人爱不释手
图片尺寸1134x1777
产品分析报告小红书内容电商型产品
图片尺寸1322x1080
品牌方的小红书运营团队组织架构设计方案
图片尺寸915x1190
品牌方的小红书运营团队组织架构设计方案
图片尺寸1080x578
小红书分析
图片尺寸650x504
小红书推广策略有哪些小红运营技巧攻略
图片尺寸2364x1691
图为小红书信息架构
图片尺寸600x487
李总理视察过的小红书还能红多久
图片尺寸1080x590
从产品逻辑及运营角度,拆解一下小红书__财经头条
图片尺寸983x887
"玩坏"胡歌后,爆红的小红书为了让你买买买,还做了这些事.
图片尺寸1280x2922
prd分享:小红书v1.0产品分析
图片尺寸2600x1242
小红书产品分析报告:社交电商的转型之路
图片尺寸2962x928
小红书商业市场分析报告mrdbrd
图片尺寸986x604
功能架构小红书功能架构抖音功能架构交互设计短视频优势短视频比图文
图片尺寸1450x2527