小红帽音乐教案

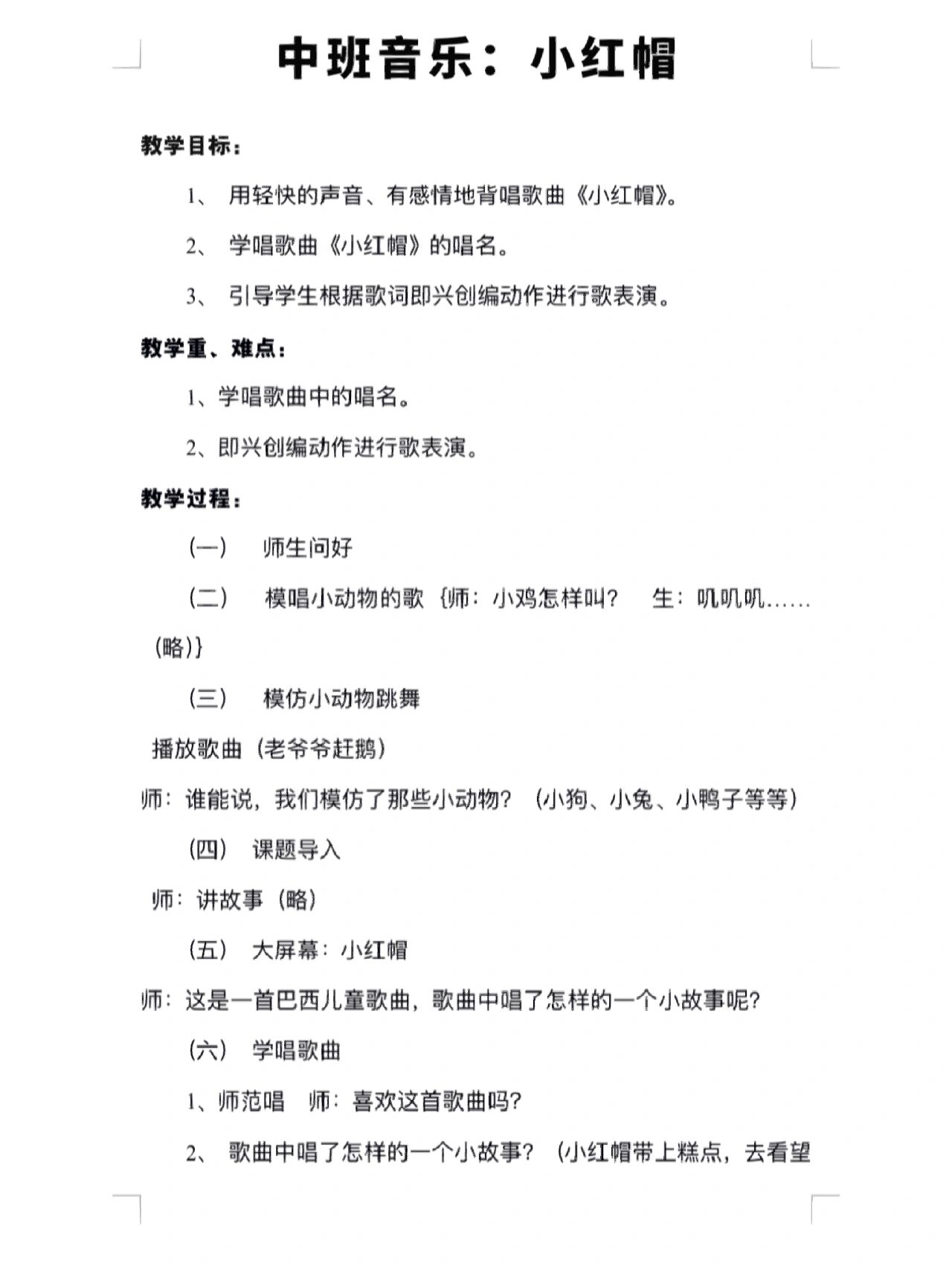
中班音乐活动教案《小红帽》
图片尺寸1275x1650
幼儿园教案丨中班音乐《小红帽》
图片尺寸1280x1706
🎶二年级音乐课《小红帽》教案来啦!
图片尺寸1304x1686
大班音乐教案《小红帽》
图片尺寸920x1302
二上音乐 6小红帽 教案
图片尺寸1440x1920
小红帽音乐教学设计
图片尺寸1275x1650
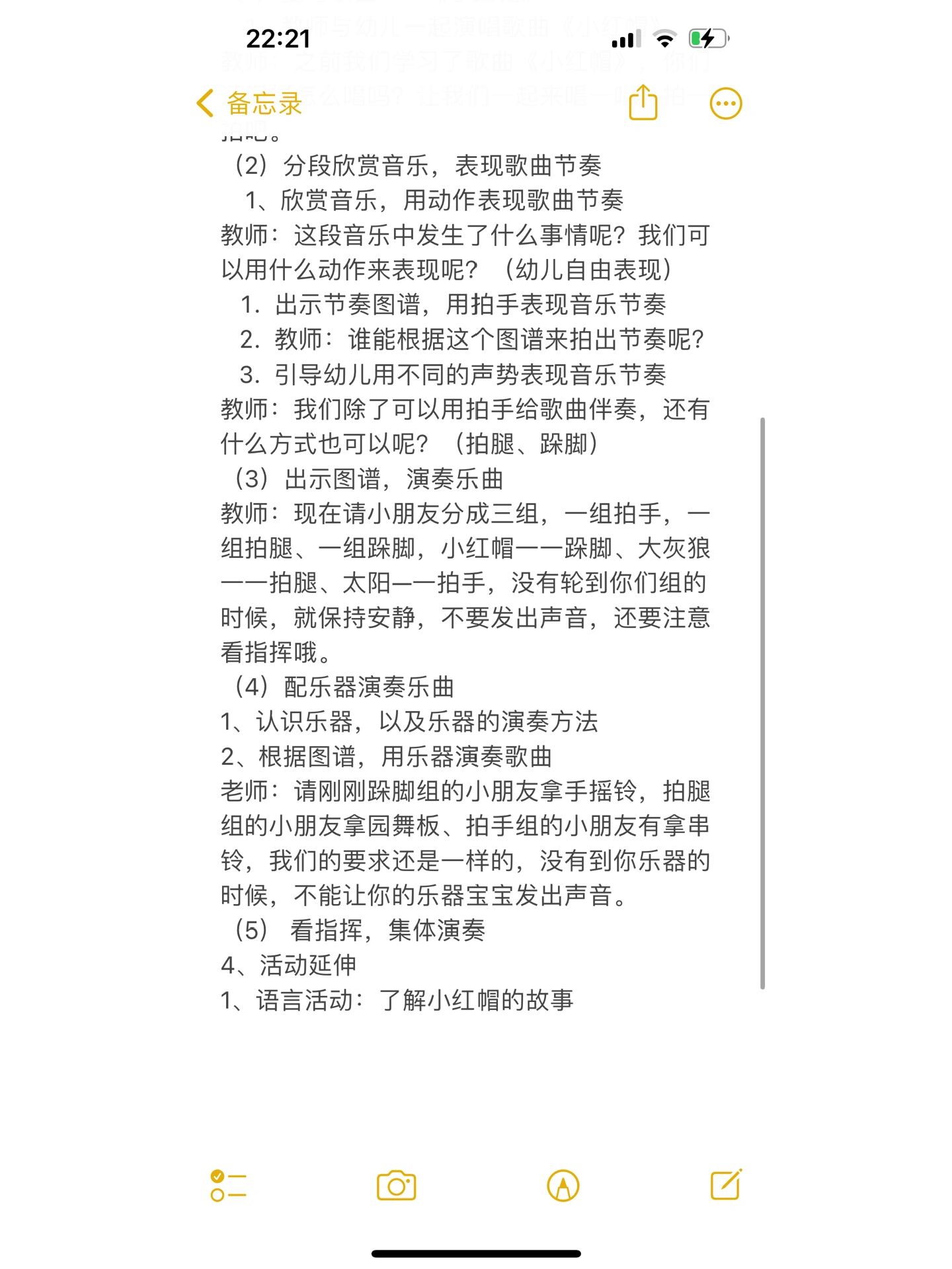
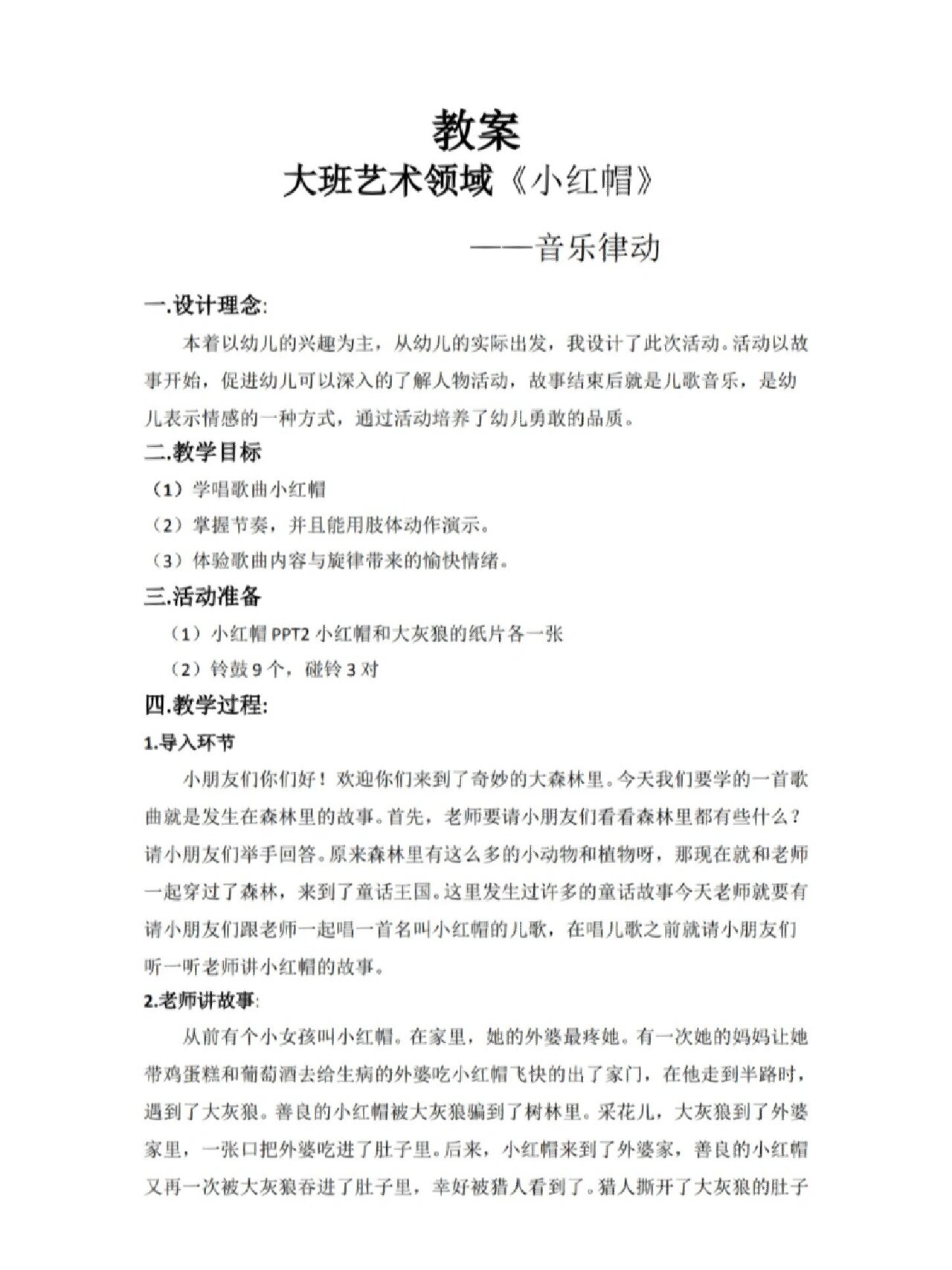
中班奥尔夫音乐教案《小红帽》
图片尺寸1440x1920
中班奥尔夫音乐教案《小红帽》
图片尺寸1440x1920
图片尺寸1280x1707
幼儿园教案丨中班音乐《小红帽》
图片尺寸1280x1707
幼儿园教案丨中班音乐《小红帽》
图片尺寸1280x1707
二上音乐 6小红帽 教案
图片尺寸1440x1920
图片尺寸1440x1920
幼儿园中班音乐课《小红帽》教案
图片尺寸1546x1999
图片尺寸860x1216
图片尺寸860x1216
🏅幼儿园中班打击乐《小红帽》公开课
图片尺寸1242x1660
《小红帽》教学设计
图片尺寸1240x1753
🎶《小红帽》幼儿园音乐课教案🎶
图片尺寸1352x1772
小红帽人音版二年级上教案
图片尺寸1080x1439