小车打点计时器

打点计时器使用的交流电频率为50 hz,记录小车做变速运动的纸带,如图5
图片尺寸1063x728
①把纸带的一端固定在小车的后面,另一端穿过打点计时器 ②改变木板的
图片尺寸1452x1065
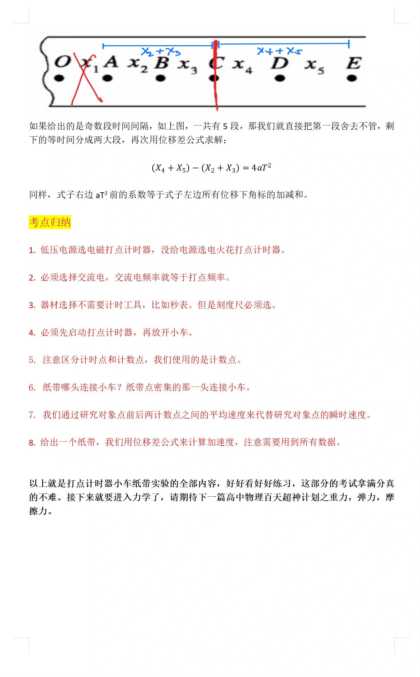
高中物理第一个实验:打点计时器小车纸带 高中物理百天超神计划之打点
图片尺寸1440x2262
21探究小车速度随时间变化规律共21张ppt
图片尺寸860x645
这款车载时钟真的太好用啦!不仅可以自动显示时间,日期,星期, - 抖音
图片尺寸750x750
1,除打点计时器(含交流电源,纸带,复写纸),小车,带有定滑轮的长木板
图片尺寸552x301
福建省三明市2022-2023学年高一上学期物理期末质量检
图片尺寸2176x1257
把纸带穿过 打点计时器,并把 纸带的一端固定在 小车的后面.
图片尺寸1080x810
高中物理第一个实验:打点计时器小车纸带 高中物理百天超神计划之打点
图片尺寸1462x2358
信佳xj613d电子车钟计时器-阿里巴巴
图片尺寸800x800
轨道小车斜面小车学生电源初高中物理电磁学实验器材 电磁打点计时器
图片尺寸800x800
(四),实验步骤(三),实验器材 打点计时器,一端附有滑轮的长木板,小车
图片尺寸1247x846
《用打点计时器记录小车做匀加速直线运动》演示实验
图片尺寸1920x1080
(1)实验中,除打点计时器(含交流电源,纸带,复写纸),小车,平
图片尺寸4680x1330
定制车载时钟夜光车用中控仪表台适用奔驰宝马大众保时
图片尺寸800x800
(2)①振华同学在实验时用电磁打点计时器打了一条理想的纸带,他按要求
图片尺寸1299x904
物理实验力学轨道小车教学实验高中物理实验器材电火花打点计时器
图片尺寸800x800
siqi电磁打点计时器电火花含复写纸固定夹纸带轨道小车初高中物理电磁
图片尺寸800x800
力学轨道小车j21051高中物理实验器材打点计时器适用配件教学仪器
图片尺寸800x800
汽车车载数字时钟电子表车内电子钟时间数显液晶夜光钟
图片尺寸350x350