小鼠实验流程图

(8分)如图为绿色荧光小鼠制备流程图,gfp是绿色荧光蛋白基因,请分析
图片尺寸1845x1145下图为绿色荧光小鼠制备流程图, gfp](https://i.ecywang.com/upload/1/img2.baidu.com/it/u=2073630108,3678364359&fm=253&fmt=auto&app=138&f=JPEG?w=828&h=500)
[选修3—现代生物科技专题](15分)下图为绿色荧光小鼠制备流程图, gfp
图片尺寸1417x856
mdscs在构建ba动物模型中的应用和ba小鼠模型的构建方法
图片尺寸1000x410
小鼠实验研究流程图
图片尺寸650x340
小鼠体内实验时间轴
图片尺寸600x317
小鼠灌流实验操作流程图
图片尺寸1024x512
动物实验流程图get
图片尺寸1080x540
广西玉林市五县市容县陆川县博白县兴业县北流市20
图片尺寸397x268
超级肥胖小鼠的构建与鉴定方法与流程
图片尺寸555x355
图 7 图像预处理与粒子滤波的小鼠运动参数提取流程图
图片尺寸404x382
图1 实验过程及检测流程图.
图片尺寸705x683
【小鼠大学问】小鼠基因编辑神器
图片尺寸2422x1758
大小鼠遗传质量鉴定_实验_动物_国家标准
图片尺寸1311x504
下图为科学家研究不同纯种品系小鼠的皮肤移植实验,发现了小鼠的组织
图片尺寸486x224
图1 创伤失血性休克诊疗决策流程图全文可登录《中国急救医学》杂志
图片尺寸773x849
华人学者创办抗衰老初创完成新一轮融资相关疗法可显著延长小鼠寿命
图片尺寸984x1346
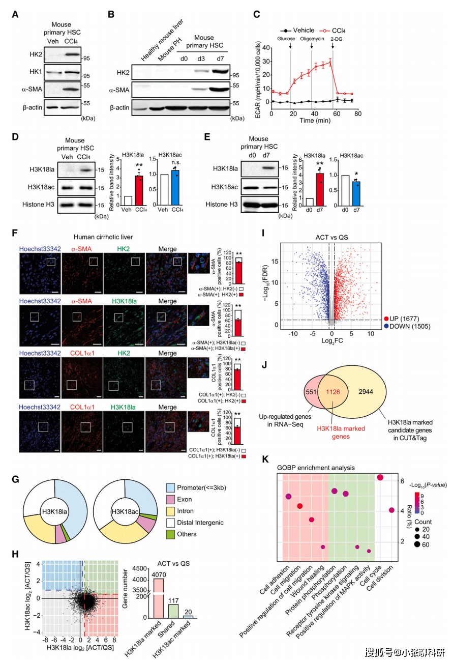
研究进一步使用小鼠肝纤维化模型研究了hsc激活与乳酸的关联,结果发现
图片尺寸893x1301
研究人员构建小鼠模型的过程
图片尺寸640x498
小鼠那么可爱怎么可以用小鼠做实验
图片尺寸229x444
图2 转录组分析流程图3 degs功能和关键基因3.
图片尺寸571x346