尚硅谷雷丰阳

尚硅谷spring注解驱动教程(雷丰阳源码级讲解)
图片尺寸1277x557
尚硅谷spring注解驱动教程(雷丰阳源码级讲解)
图片尺寸1276x418
尚硅谷--雷丰阳--elasticsearch 7.4.2版本_哔哩哔哩_bilibili
图片尺寸1100x688
尚硅谷雷丰阳老师3月5日电商公开课
图片尺寸1437x898
尚硅谷全站
图片尺寸1080x1439
官宣:尚硅谷上海校区正式建立!
图片尺寸468x320
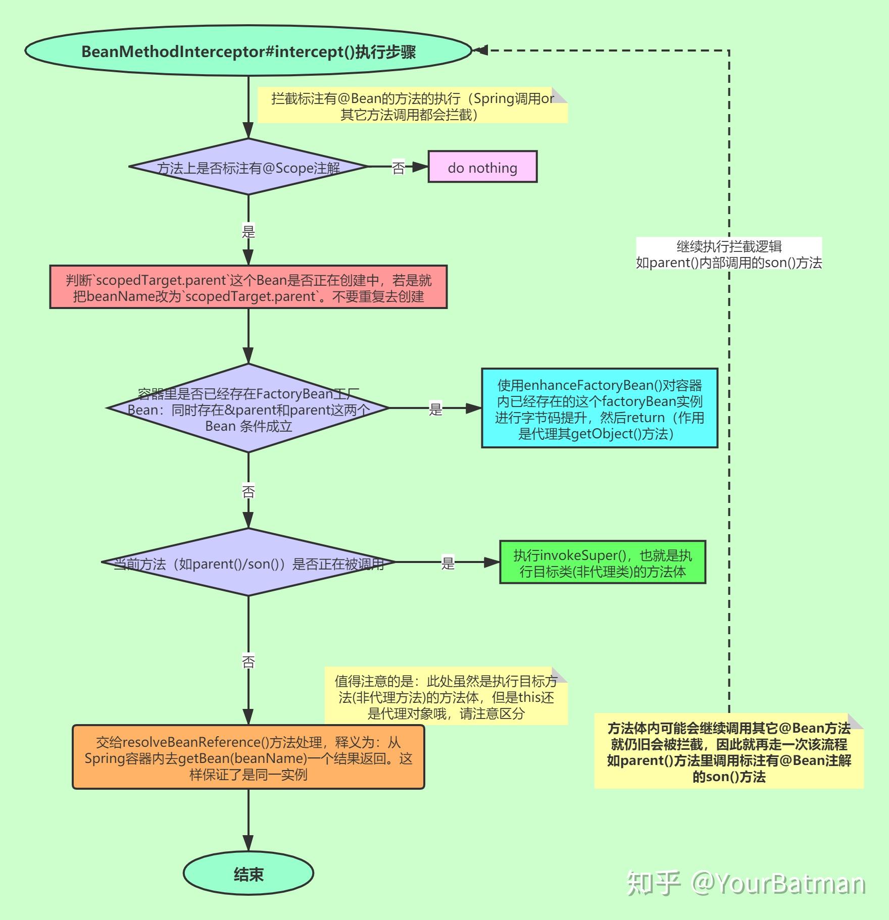
spring配置类深度剖析-总结篇(手绘流程图,可白嫖)
图片尺寸1760x1822
高清现场尚硅谷区块链ai技术沙龙人气爆棚
图片尺寸1920x1079
尚硅谷-雷丰阳大神spring基础
图片尺寸1062x1065
尚硅谷 雷丰阳 尚筹网项目
图片尺寸1366x768
尚硅谷--雷丰阳--elasticsearch 7.4.2版本
图片尺寸620x368
雷榕老师授课八大特征_手机搜狐网
图片尺寸1080x683
尚硅谷_雷丰阳_第01章springmvc_概述_helloworld.pdf
图片尺寸792x1120
尚硅谷spring注解驱动教程(雷丰阳源码级讲解)
图片尺寸1424x562
尚硅谷spring注解驱动教程(雷丰阳源码级讲解)
图片尺寸1077x763
尚硅谷spring注解驱动教程(雷丰阳源码级讲解)
图片尺寸1030x808
尚硅谷spring注解驱动教程(雷丰阳源码级讲解)
图片尺寸1221x727
尚硅谷spring注解驱动教程(雷丰阳源码级讲解)
图片尺寸1516x737
尚硅谷spring注解驱动教程(雷丰阳源码级讲解)
图片尺寸941x441
尚硅谷spring注解驱动教程(雷丰阳源码级讲解)
图片尺寸1116x582