属地管辖

自从北部战区在2016年组建以来,它已经成为管理着东北
图片尺寸595x439
1,属地管辖 普通属地管辖 (1)只要被告人在我国境内有住所,我国法院均
图片尺寸640x480
西部的资料西部材料最新消息今天
图片尺寸993x776
点击查看源网页
图片尺寸459x382
比如青海的名字确实是由青海湖得来的,这样的还有黑
图片尺寸865x1280
p>管辖权通常是指一个国家在规定和实施其权利和义务以及在管理 a
图片尺寸320x229
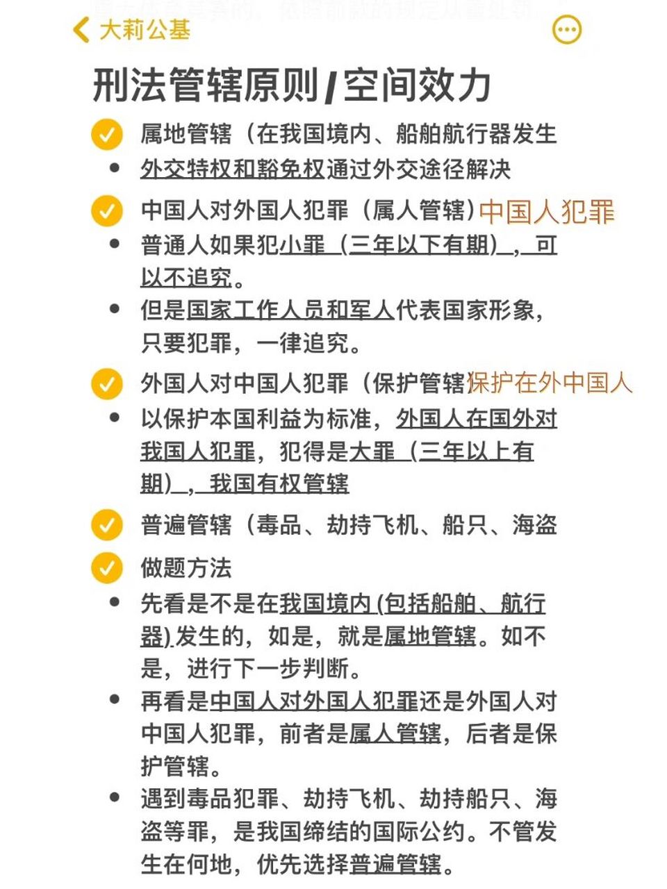
刑法管辖原则:属地,属人,保护,普遍 刑事管辖原则是指刑法对地和对人
图片尺寸960x1280
如:国家空间刑事管辖权属地原则,就是单纯以地域为标准,凡是发生在本
图片尺寸581x800
2北方地区和南方地区北方地区课件新版湘教版ppt
图片尺寸1080x612
江西f/11·抚州市2/2-更新完 下辖: 2区:临川区
图片尺寸1113x1280
最新苏教版语文一下《骑牛比赛》优质公开课课件ppt
图片尺寸1080x810
甘肃·酒泉市景区景点74个2/2 下辖: 1个直辖区
图片尺寸1921x1280
【理解】属地管辖原则
图片尺寸472x295
扶贫支教情系西部
图片尺寸600x450
行政区划变化1987年荣成由原属烟台市管辖改属地级威海市管辖.
图片尺寸364x473
曾经中国管辖的属地日本无法侵略如今当地依旧充满中国特色
图片尺寸500x352
属地管理原则属地管理原则属地管理原则
图片尺寸422x283
人教版地理八年级下册63世界最大的黄土堆积区黄土高原ppt36张
图片尺寸720x540
日本又有两款方便面查出含杀虫剂食后令人呕吐
图片尺寸728x1000
02白
图片尺寸1280x1280