巡线小车原理

奥迪车系巡航控制系统结构原理及故障检修 - 精通维修下载
图片尺寸2271x2706
高中生通用技术作品|d2-1型巡线小车_汇景通用技术作品报告 - 知乎
图片尺寸773x452
汽车巡航系统ppt_word文档在线阅读与下载_免费文档
图片尺寸1080x810
新手篇—轻松看懂汽车电路图(下) - 精通维修下载
图片尺寸1434x583
基于89c51单片机的智能小车——03.寻迹小车_基于at89c51巡线小车循迹
图片尺寸880x593
巡线小车各模块电路原理图-郑朝高_文档下载
图片尺寸1243x821
智能循迹小车电路原理图_文档下载
图片尺寸1188x918
汽车巡航系统ppt_word文档在线阅读与下载_免费文档
图片尺寸1080x810
谁有循迹小车原理图_百度知道
图片尺寸1287x715
黄岳明名师工作室-之江汇教育广场
图片尺寸420x333
巡线车 寻迹小车 智能小车 6v供电 4路光电传感器 红外收发传感器
图片尺寸960x544
一种基于k66处理器具有避障功能的电磁巡线小车的制作方法
图片尺寸1000x596
基于单片机寻迹巡线避障智能小车系统设计-毕设资料_diy_lover的博客-
图片尺寸554x377
我是大一学生 要制作巡线小车 请高手帮忙 跪谢!!!!!!!!!!!!!!!!!!!!!
图片尺寸1366x768
定速巡航系统到底靠不靠谱?_易车
图片尺寸788x329
新手篇—轻松看懂汽车电路图(下) - 精通维修下载
图片尺寸1716x1902
大众速腾轿车定速巡航系统失灵检修 - 精通维修下载
图片尺寸1158x949
定速巡航__凤凰网
图片尺寸596x328
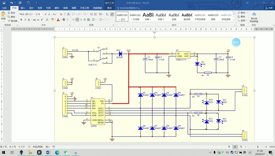
循迹小车电路图_文档下载
图片尺寸3565x2355
本田-电路图-维库电子市场网
图片尺寸460x426