工业设计发展史

求工业设计史的时间轴
图片尺寸1517x762
设计史:从石器时代到现代工业设计
图片尺寸1280x1676
2️⃣ 工业设计发展框架清晰呈现,艺术运
图片尺寸1094x1428
求工业设计史的时间轴
图片尺寸8704x5024
《工业设计史》大纲5:1915
图片尺寸875x1338
战争也成为了推动美国工业设计发展的重要因素
图片尺寸1219x1505
📚工业设计兴起思维导图 🎯探索工业设计的起源与发展,让我们一起
图片尺寸1080x1409
工业设计考研理论知识时间轴及发展脉络
图片尺寸1080x1109
何人可工业设计史工业革命前的设计
图片尺寸1080x1440
设计史上占据着重要地位,它的兴起与当时的社会背景和工业发展密不可
图片尺寸907x1197
求工业设计史的时间轴?
图片尺寸1029x844
世界现代设计史16第六章美国工业设计的发展
图片尺寸1206x1706
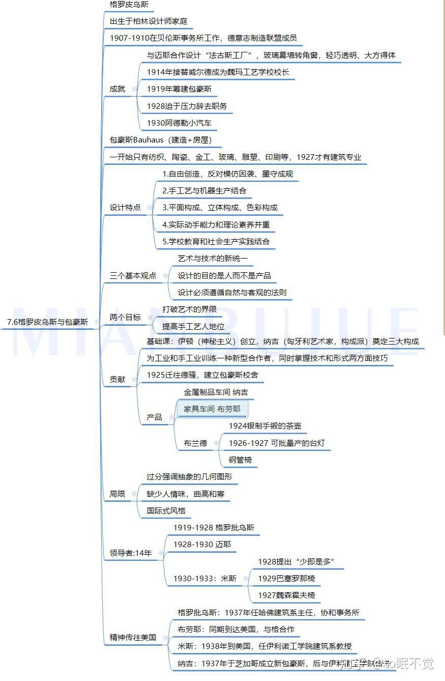
📚 工业设计史:包豪斯的革命性影响
图片尺寸1080x1410
《工业设计史》大纲4: 1750
图片尺寸4347x1544
工业设计史
图片尺寸729x900
发展历程
图片尺寸1920x1000
《工业设计史》考研必备,设计迷必读!
图片尺寸1920x2530
工业设计史(第2版·修订版)
图片尺寸800x800
工业设计史(第三版) 王晨升 等著
图片尺寸800x800
何人可工业设计史第10章战后重建与设计
图片尺寸1080x1440