工伤假

工伤假停工留薪期多长时间
图片尺寸450x282
工伤假期享受什么待遇
图片尺寸1200x480
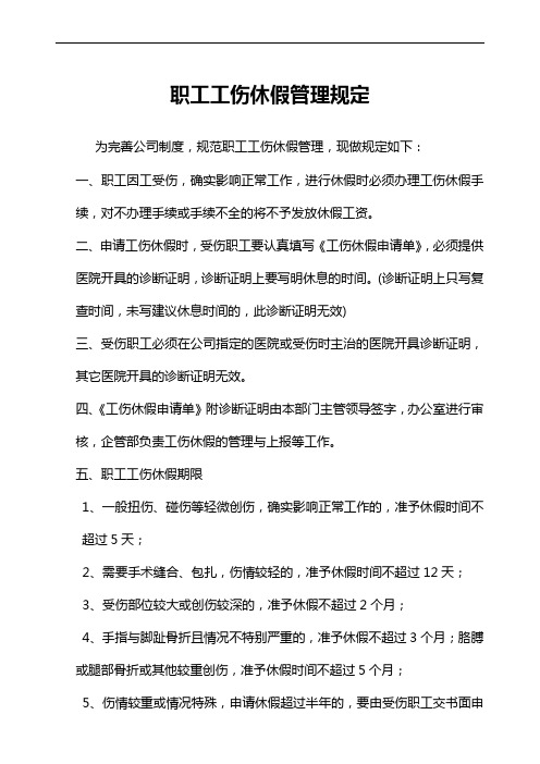
职工工伤休假管理规定 为完善公司制度,规范职工工伤休假管理,现做
图片尺寸496x702
工伤休假超过3个月还能再休年假吗
图片尺寸1080x785
上海一男子p图交通事故责任认定书,将面临刑事处罚
图片尺寸1080x862
这些轻伤在医生开具病历后可根据病历建议享受带薪工伤假,且所有医疔
图片尺寸660x482
回顾假借拍戏之名强行霸凌演员们的假戏真做有多可怕
图片尺寸640x710
劳动法律法规的工伤假是什么?
图片尺寸2276x1280
然后才能回到认定工伤.
图片尺寸229x300
九图了解休假那些事儿】关于休假的事儿,知识点要提前知晓!
图片尺寸500x506
盐城市消防救援支队2024年第一期政府专职消防员征召公
图片尺寸1080x1474
她表示,自己当即向所在企业湛江市永安物业服务有限公司申请"工伤假".
图片尺寸640x708
最全休假权益和注意事项,超实用!|休假|探亲假|婚假_新浪新闻
图片尺寸440x440
工伤假期规定多少天工伤还能享受年休假吗
图片尺寸905x604
工伤假不是假,是工伤医疗期也称停工就留薪期 停工留薪期期限的设定
图片尺寸2048x1280
劳动监察部门介入洗碗工热射病身亡事件律师应认定工伤
图片尺寸1200x1600
工伤休假超过3个月还能再休年假吗
图片尺寸1080x785
带薪休假几时才能不那么难……国人的假期真的特别短吗?
图片尺寸440x440
2024年申报养老失业工伤年度缴费基数怎么核算?
图片尺寸828x1185
00后同事因为失恋请假了##职场人都要懂的法律常识
图片尺寸440x439