市委办公室

刘革安走访市委办公室,市委政研室(财经办,改革办)
图片尺寸720x480
郄英才参加市委办公室机关第一党支部主题党日活动
图片尺寸1080x720
郴州市委办公室召开党风廉政建设和反腐败工作会议
图片尺寸640x406
市委办公室举办中华优秀传统文化专题大讲堂
图片尺寸1080x654
中共淮安市委党史工作办公室
图片尺寸3968x2976
京网-中共北京市委党史研究室-北京市地方志编纂委员会办公室
图片尺寸4608x2592
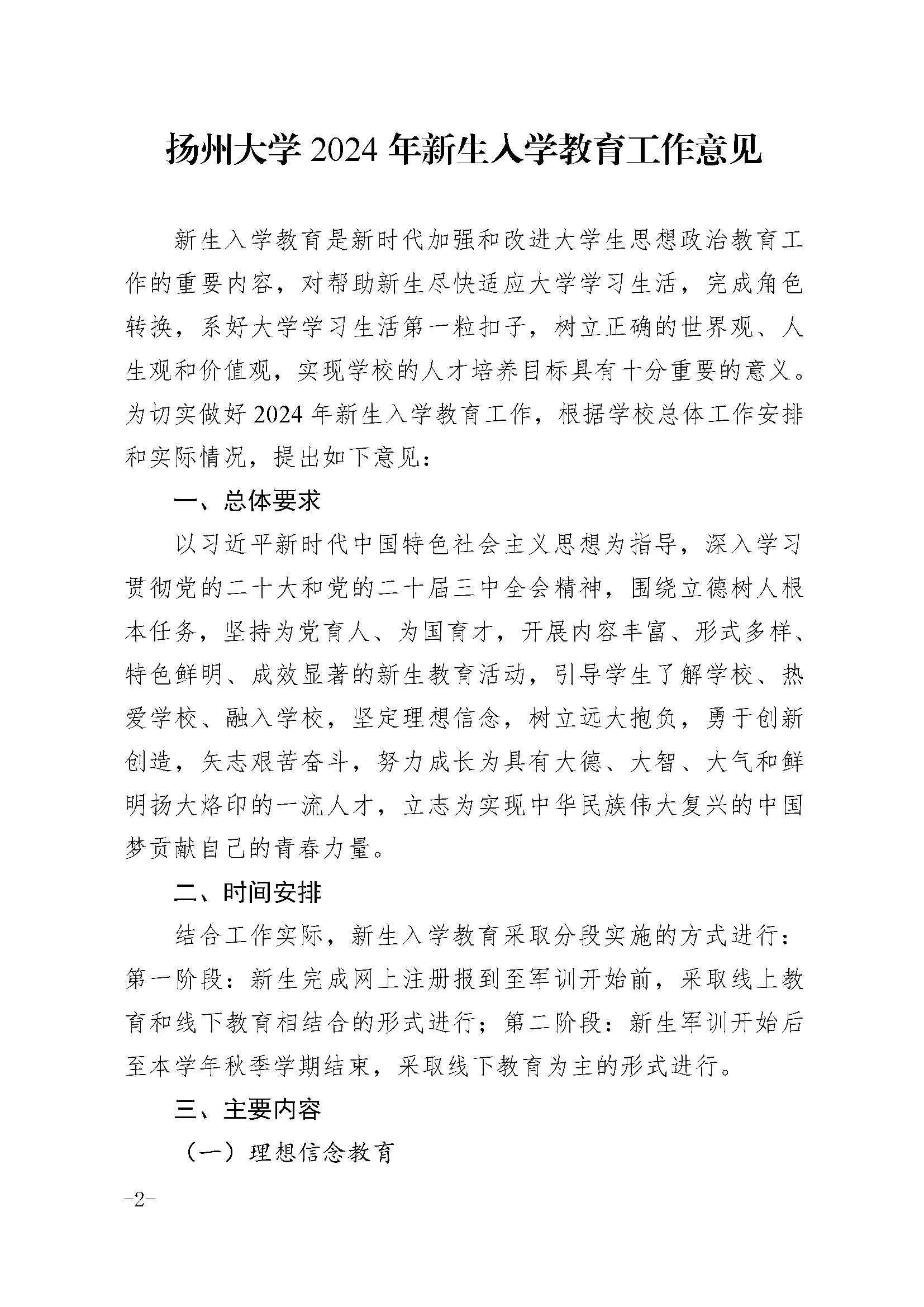
党委办公室 校长办公室 关于印发《扬州大学2024年新生入学教育工作
图片尺寸1654x2339
院长李中国,党委委员,宣传部(统战部)部长佀传周及办公室,宣传部(统战
图片尺寸2048x1345
这是市委办公大楼的楼层分布图,请问:一把手的办公室在哪一层?
图片尺寸706x1280
嘉应学院党委办公室校,长办公室
图片尺寸2048x1536
校领导带队到四川农业大学考察交流工作-党委办公室 校长办公室
图片尺寸2048x1144
几天前前往市局办事,想到一位老同学不久前从市委办公室调任副局长,便
图片尺寸1707x1280
山东中医药大学-党委办公室
图片尺寸4608x3456
淮阴师范学院党委研究生工作部,研究生工作处,学科建设办公室网站
图片尺寸4608x3456
党委办公室
图片尺寸2048x1365
淮阴师范学院党委研究生工作部,研究生工作处,学科建设办公室网站
图片尺寸2048x1536
党政办公室(党委办公室,学校办公室,法治工作办公室,校友会办公室)
图片尺寸2048x1365
【网络文明 菏你同行】市委网信办联合鲁西新区办公室开展网络文明进
图片尺寸4096x3072
党委办公室 校长办公室 关于印发《扬州大学2024年新生入学教育工作
图片尺寸1654x2339
市委常委,市委办公室主任都骞
图片尺寸1079x721