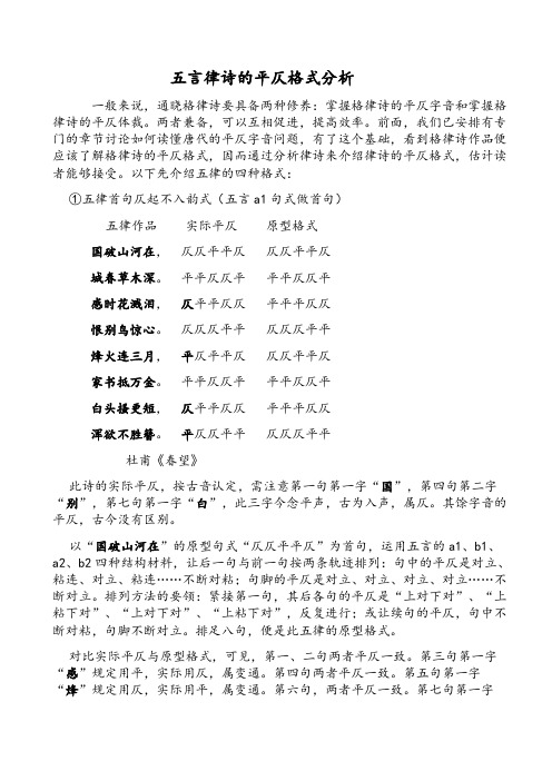
平仄怎么分

古体诗平仄基本格式
图片尺寸920x1302
平仄怎么分 - 百度文库
图片尺寸504x713
2,平仄是什么意思
图片尺寸800x450
平仄怎么分 - 百度文库
图片尺寸496x702
平仄怎么分 - 百度文库
图片尺寸496x702
平仄怎么分 - 百度文库
图片尺寸496x702
平仄怎么分 - 百度文库
图片尺寸496x702
平仄可以采用今声(拼音一二声为平,三四声为仄),也可以去找其它韵表.
图片尺寸640x884
清平乐的平仄参照
图片尺寸564x526
对联的平仄有什么要求怎么学习掌握
图片尺寸640x427
一般对联都是分平仄,只要尾字是仄声(三四声)就是上联,平声(一二声)就
图片尺寸1080x446
平仄标准格式
图片尺寸920x1302
平仄格式对照表doc
图片尺寸920x1191
水调歌头平仄韵律参照
图片尺寸640x1105
出示平仄划分示例,教师示范朗读,学生集体朗读,然后请学生个别朗读,再
图片尺寸2667x2000
宝钗分平仄韵律参照
图片尺寸601x963
平仄格式对照表
图片尺寸800x1132
试论仄声韵格律诗的平仄格式
图片尺寸1267x1600
定风波平仄韵律参照
图片尺寸565x692
对联平仄如何区分?
图片尺寸749x524