平江新城学区

【平江县新城学校】2021年秋季招生实施方案
图片尺寸1007x1590
很多人冲着学校买教育是这里的亮点,买学区选平江新城已成了公认的
图片尺寸1080x735
按照此前学区划分,这部分小区为勤惜实验小学与平江新城实验小学共享
图片尺寸334x243
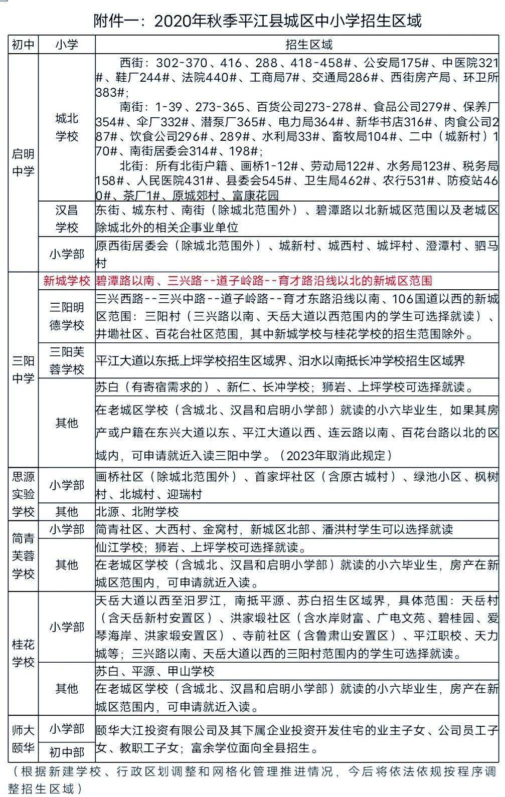
平江观棠学区篇平江新城
图片尺寸1080x776
平江新城北部片区的初中学区到底是谁?
图片尺寸680x598
平江新城北部片区的初中学区到底是谁?
图片尺寸1049x713
大火平江新城一半是繁华一半是破旧
图片尺寸674x420
主题:【学区】细细盘点一下苏州平江新城实验小学,家长们速看
图片尺寸749x417
快讯平江新城金光小学计划年内施工建设周期18个月
图片尺寸660x473
一,城区小学学区调整
图片尺寸700x800
目前名额可用99位置:苏州平江新城92133㎡四室两厅96平江新城
图片尺寸1080x1439
平直实验小学校苏州市平江实验学校分校苏州学士中心小学苏州八一小
图片尺寸1080x1128
海月平江均价及3字头,这中间的倒挂空间你细品,性价比真的超高,很难不
图片尺寸1080x1110
教科院直属成立的中学,地处平江新城核心地段,周边大多为高端改善型
图片尺寸1080x1439
桂平/贵港/平南义务教育阶段学区划分公布!报名方式,时间
图片尺寸1080x505
学区方面:中小学有:善耕小学,平江新城实验小学,草桥中学.
图片尺寸950x809
平江实验学校分校金阊新城实验小学校金阊实验小学沧浪新城第四实验
图片尺寸859x605
城区小学招收范围:裕漾桥以南,广陈塘以南,东环路以西(三港新城已建成
图片尺寸1080x905
敬文实验小学校苏州市善耕教育集团平江新城实验小学校山塘中心小学校
图片尺寸1080x762
优质教育2平江新城推荐原因:倒挂,优质学区,配套齐全,周边政府单位
图片尺寸828x1063