并行工作

并行工作模式.png
图片尺寸618x287
多任务并行的工作方式看似酷炫高效实际上并不适合每个人下
图片尺寸1280x915
图2-2 设备并行工作
图片尺寸400x200
并行会签流程图
图片尺寸1248x700
一种实现设备管理任务并行工作的系统和方法
图片尺寸1296x915
plc课件交通灯白天工作控制(并行和选择序列)ppt
图片尺寸1080x810
asw工作流最佳实践四并行多任务处理
图片尺寸2450x1404
2并行工作者模型
图片尺寸868x418
并行工作者
图片尺寸616x326
并行工作者模型的缺点
图片尺寸650x254
并行网关parallelgateway
图片尺寸1265x593
dlr在不莱梅的并行工程实验室分为3个设计室,共有21个工作站,并内置多
图片尺寸1255x436
并行文件系统工作原理
图片尺寸450x304
3. 并行流程
图片尺寸761x232
2任务并行库的工作原理
图片尺寸555x415
java并行任务框架fork/join
图片尺寸929x463
并行查询是如何工作
图片尺寸672x530
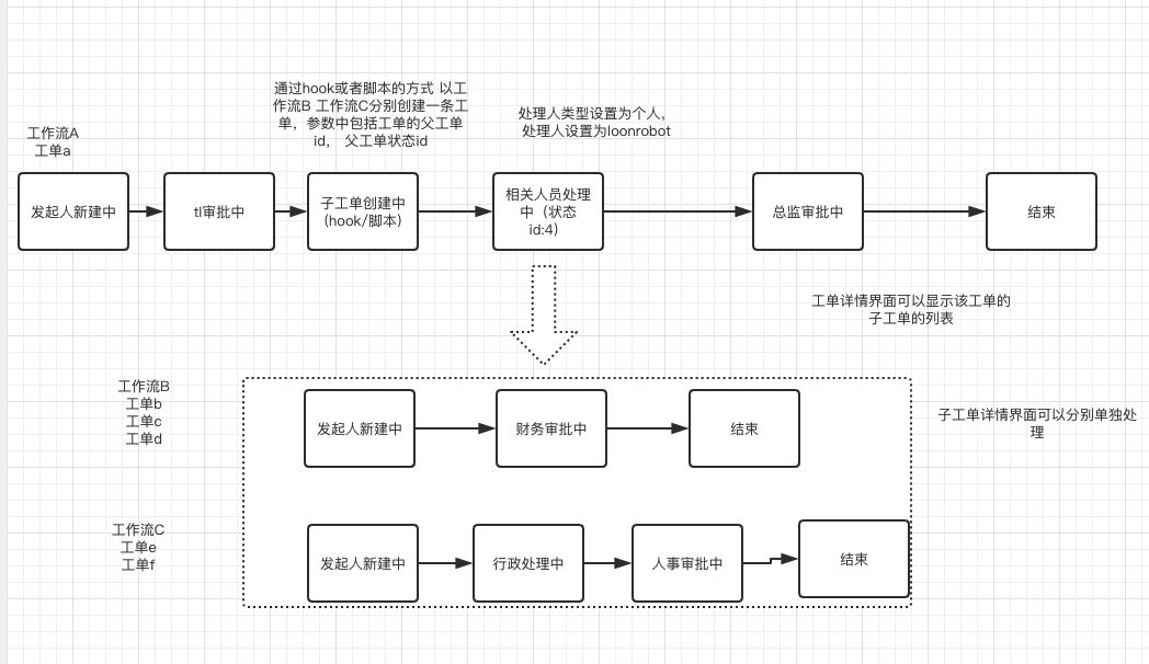
目前的流程配置好像并不支持并行流程的配置,是否考虑支持?
图片尺寸1048x606
如下图,是多进程/多线程(2个工作者)的并行:但是,还需要考虑硬件层次
图片尺寸791x529
并行型
图片尺寸620x375