幻象电源电路图

幻象电源.jpg
图片尺寸720x450
幻象电源基本电路图p48可以为除麦克风以外的其他设备供电吗?
图片尺寸1080x462
电脑音频之大振膜电容麦48v幻象电源电路分析
图片尺寸1389x787
到底什么是幻象电源
图片尺寸650x323
话放48v幻想电源问题
图片尺寸965x670
幻象来传输电源
图片尺寸514x547
3v会议话筒改48v幻象电源供电
图片尺寸614x421
声卡使用了非常简洁的48v升压电路解决了由usb取得48v幻象电源的问题
图片尺寸1564x669
studer audio consloe 900幻象电源线路简析
图片尺寸700x350
adi使用微型dcdc升压转换器的超低噪声48v幻像麦克风电源
图片尺寸2120x983
电脑音频之大振膜电容麦48v幻象电源电路分析
图片尺寸893x745
一种用于麦克风供电的幻象电源的制作方法
图片尺寸1000x544
hifidiy论坛-diy话放幻象电源出了问题,请帮忙看下电路正确否
图片尺寸653x400
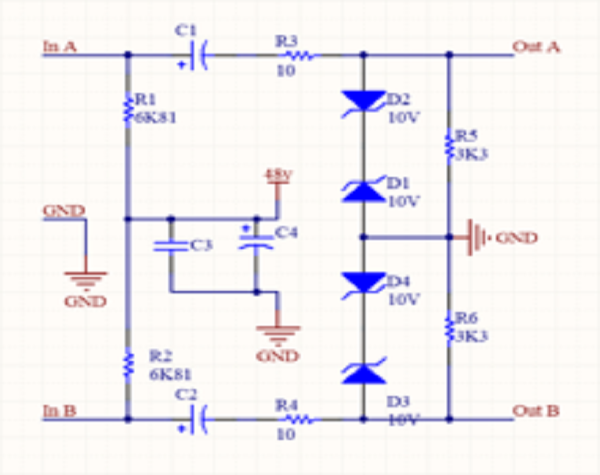
48v幻象电源电子滤波电路图
图片尺寸602x262
求教关于幻象电源和电容麦输出
图片尺寸1183x744
电容话筒加上幻象电源后,直接接电脑集成声卡可以吗
图片尺寸1024x363
幻象供电
图片尺寸600x475
幻象电源卡侬头接线图
图片尺寸1561x954
联想l197型液晶电源电路
图片尺寸1194x2000
ina163ua 参数 datasheet pdf下载
图片尺寸850x1100